Texas Instruments LP8774x-Q1汽车类三个降压的转换器
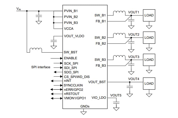
Texas Instruments LP8774x-Q1汽车类三个降压的转换器设计用于管理各种汽车和工业雷达应用中AWR和IWR MMIC的电源要求。LP8774x-Q1包括三个降压直流/直流转换器、一个5V升压转换器和一个1.8V或3.3V LDO。该LDO由升压器件供电,设计用于xWR I/O电源,而SPI串行接口支持器件管理信号。TI LP8774x-Q1转换器提供4.4MHz、8.8MHz或17.6MHz的可编程开关频率。在宽频率范围内具有高开关频率和低噪声,可实现无LDO电源解决方案,具有最少或无源滤波功能。这些特性可改善MMIC射频轨的热性能和瞬态稳定。LP8774x-Q1强制开关时钟进入PWM模式,以实现最佳射频性能,还可与外部时钟同步。LP8774x-Q1支持与使能 (ENABLE) 信号同步的可编程启动和关断延迟与序列。时序还可以包括控制外部稳压器、负载开关和处理器复位的GPO信号。LP87745-Q1的默认设置编程为非易失性存储器 (NVM)。LP8774x-Q1控制输出斜率,从而最大限度地减小器件启动期间的输出电压过冲和浪涌电流。
特性
- 通过AEC-Q100认证,结果如下:
- 器件温度1级:-40°C至+125°C环境工作温度范围
- 符合功能安全标准的器件
- 开发用于功能安全应用
- 可提供文档,协助ISO 26262功能安全系统设计(高达ASIL-C/SIL-2)
- 输入电源过压和欠压监控
- 稳压器输出过压和欠压监控
- 针对一个外部电源轨的过压和欠压监控
- Q&A看门狗
- 电平或PWM错误信号监控器 (ESM)
- BIST和CRC
- 3.3V标称输入电压(3V至4V范围)
- 三个低噪声降压DC/DC转换器:
- 输出电压:0.9V至1.9V、0.8V (BUCK3)、0.82V (BUCK3)
- 最大输出电流:3A/ 3A/ 3A
- 开关频率:4.4MHz、8.8MHz和17.6MHz
- 5V升压转换器
- 最大输出电流:350mA
- 150mA LDO
- 输出电压:1.8V或3.3V
- 输出短路和过载保护
- 输入过压保护 (OVP) 和欠压闭锁 (UVLO)
- 过温警告和保护
- 串行外设接口 (SPI)
应用
- 短距离和中角雷达
- 远距离前置雷达
- 超短距离雷达
- 低纹波、低噪声应用
典型应用
发布日期: 2022-12-21
| 更新日期: 2025-05-15
