Texas Instruments LP8865-Q1多拓扑LED驱动器
Texas Instruments LP8865-Q1多拓扑LED驱动器提供具有电感快速调光功能的非同步多拓扑解决方案,可在4.5V至65V的宽输入电压范围内运行。这些LED驱动器的开关频率可在100kHz至2.2MHz范围内进行配置,并具有可选的扩频功能,可实现更好的EMI性能。LP8865-Q1系列驱动器提供多种系统保护,包括LED开路和短路、检测电阻器开路和短路、可配置热折返和关断。这些驱动器支持模拟调光、PWM调光、混合调光和灵活调光选项。每种调光方法都可使用简单的高电平和低电平信号,通过PWM和ADIM输入引脚进行配置。LP8865-Q1驱动器非常适合用于汽车信息娱乐系统、汽车组合仪表、抬头显示器(HUD)和汽车照明。这些LP8865-Q1器件符合汽车应用类AEC-Q100标准。特性
- 符合汽车应用类AEC-Q100标准:
- 温度等级1:-40°C至125°C,TA
- 集成MOSFET,用于降压、降压-升压和升压拓扑:
- 宽输入电压范围:4.5V至65V
- 集成2.6A和150mΩ MOSFET
- 开关频率范围:100kHz至2.2MHz
- 扩频以降低EMI
- 高精度功率FET调光:
- 降压拓扑中输出电流高达2A
- 模拟调光(调光比256:1)
- 快速PWM调光(150ns脉冲宽度)
- 混合与灵活调光
- 全面保护特性:
- 故障输出
- LED开路和短路保护
- 逐周期电流限制
- 开关FET故障保护
- 热关断
- 可配置的热折返曲线
应用
- 汽车信息娱乐
- 汽车仪器组
- 头顶显示器 (HUD)
- 汽车照明
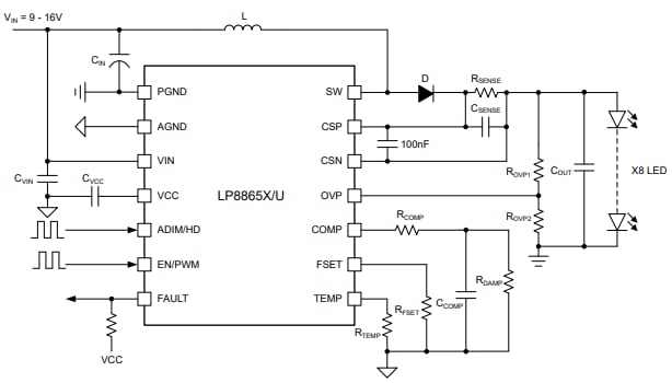
应用电路原理图
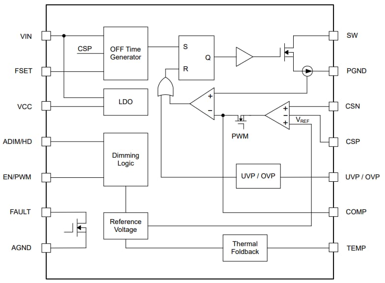
方框图
性能图表
发布日期: 2024-01-08
| 更新日期: 2024-03-20
