LP8865C-Q1系列可以通过使用简单的高低信号经由DIM输入引脚进行配置来支持PWM调光,也可以通过使用模拟电压信号经由DIM输入引脚进行配置来支持模拟调光。该器件采用自适应关断时间电流模式控制,结合智能且精确的采样,可实现快速的PWM调光,并达到高调光比。
Texas Instruments LP8865C-Q1系列提供多种系统保护,包括LED开路和短路保护、开关FET开路和短路保护、检测电阻器开路和短路保护以及热关断保护。
特性
- 符合AEC-Q100认证要求,适用于汽车应用,温度等级1:–40°C至+125°C(TA)
- 适用于降压、降压-升压和升压拓扑的集成式MOSFET
- 宽输入电压范围:4.5V至65V
- 集成式典型2.8A和300mΩ MOSFET
- 固定开关频率:400kHz
- 高精度功率FET调光
- U/V/W版本的模拟调光
- 针对X/Y/Z版本的快速PWM调光
- 全面保护特性
- LED开路和短路保护
- 逐周期限流
- 开关FET故障保护
- 热关断
应用
- 汽车信息娱乐
- 汽车仪器组
- 抬头显示器 (HUD)
- 汽车照明
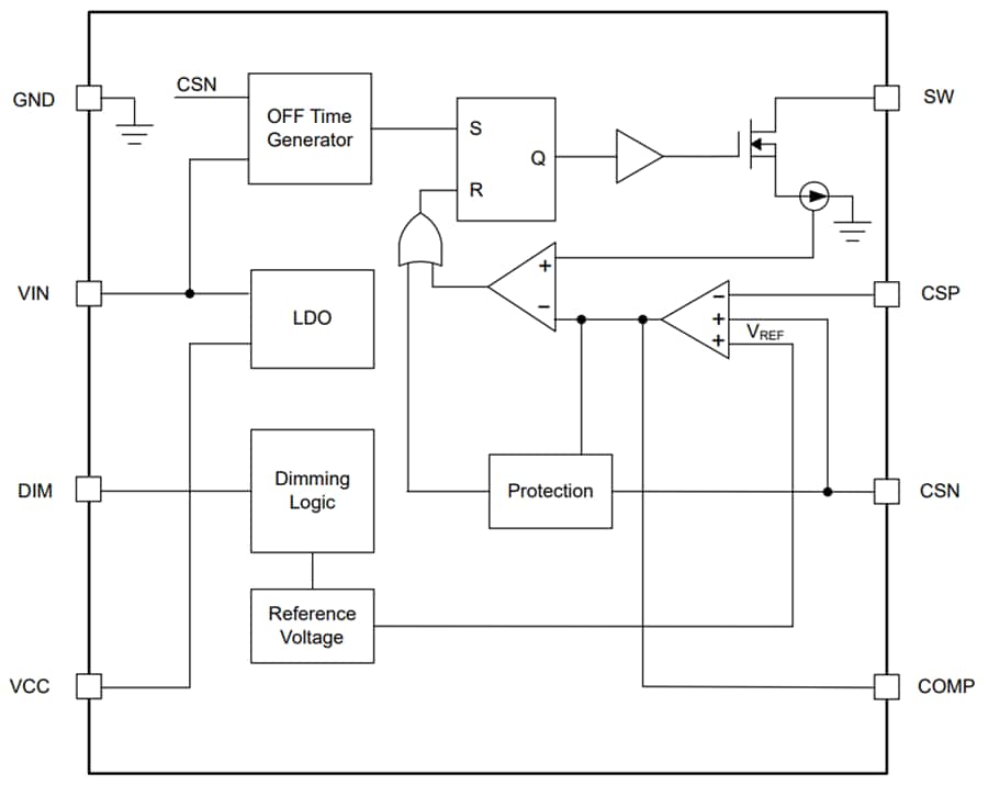
功能框图
发布日期: 2025-08-13
| 更新日期: 2025-08-21

