Texas Instruments MSPM0C110x/MSPM0C110x-Q1/MSPS003固定信号MCU
Texas Instruments MSPM0C110x/MPSM0C110x-Q1/MSPS003混合信号微控制器(MCU)隶属于高度集成的超低功耗32位MSP MCU系列。此系列MCU基于增强型Arm® Cortex®-MO+内核平台而打造,工作频率高达24MHz。MSPM0C110x/MSPS003 MCU集成高达16KB的嵌入式闪存及1KB的SRAM,电源电压范围为1.62V至3.6V,温度范围扩展至-40°C至125°C。这些微控制器集成了高速片上振荡器(精度为-2%至1.2%)和32kHz内部低频振荡器 (LFOSC)。MSPM0C110x/MSPS003 MCU非常适合用于照明、通信模块、电网基础设施、智能电表、个人电子产品、医疗和保健、楼宇安全和消防安全。MSPM0C110x/MPSM0C110x-Q1/MSPS003 MCU具有智能数字外设,例如一个16位高级定时器、两个16位通用定时器、一个窗口看门狗定时器和各种通信外设。通信接口包括一个UART、一个SPI和一个I2C,且可为LIN、IrDA、DALI、曼彻斯特、智能卡、SMBus和PMBus提供协议支持。MSPM0C110x/MPSM0C110x-Q1/MSPS003 MCU提供多种封装选项,支持2针串行线调试(SWD)。该MCU比业界现有MCU小38%,可让设计人员最大限度地减少电路板空间,同时不影响性能。这些MCU扩大了TI的MSPM0 MCU产品组合,增强了嵌入式系统中的传感和控制功能,同时降低了成本、复杂性和设计时间。
特性
- ARM 32位Cortex-M0+ CPU,内核频率高达24MH
- 扩展温度范围:-40 °C至125 °C
- 宽电源电压范围:1.62V至3.6V
- 高达16KB的闪存和1KB的SRAM内存
- 高性能模拟外设:
- 一个模数转换器(ADC),最多支持10个外部通道,10位时为1.7Msps,12位时为1.5Msps,以VDD为电压基准
- 1.4V或2.5V可配置内部ADC电压基准(VREF)
- 集成式温度传感器
- 集成电源监控器
- 优化型低功耗模式:
- 运行:87µA/MHz
- 停止:4MHz时为609µA、32kHz时为311µA
- 待机:5µA(SRAM处于保持模式)
- 关断:200nA
- 智能数字外设:
- 1通道DMA控制器,专门给ADC的
- 三个定时器,支持多达14个PWM通道
- 一个16位高级定时器头带,支持多达8个PWM通道
- 一个16位通用计时器,具有4个捕捉/比较块
- 一个16位通用定时器,具有2个捕捉/比较块
- 窗口看门狗计时器
- BEEPER可生成1kHz、2kHz、4kHz或8kHz方波,以驱动外部蜂鸣器
- 增强型通信接口:
- 一个UART接口,支持LIN、IrDA、DALI、智能卡、曼彻斯特编码,以及待机模式下的低功耗运行
- 一个I2C接口,支持FM+(1Mbps)、SMBus、PMBus,以及从STOP模式唤醒
- 一个SPI,支持高达12Mbps的速率
- 时钟系统:
- 内部24MHz振荡器(SYSOSC),精度为-2%至+1.2%
- 内部32kHz低频振荡器(LFOSC)
- 循环冗余校验器(CRC-16)数据完整性
- 灵活的I/O功能:
- 高达 18 GPIO
- 两个5V容限开漏IO
- 2引脚串行线调试(SWD)开发支持
- 封装选项:
- 20引脚TSSOP (PW)
- 20引脚VSSOP (DGS)
- 20引脚WQFN(RUK)
- 16引脚SOT(DYY)
- 8引脚SOT(DDF)
- 8引脚WSON(DSG)
应用
- 电池充电和管理
- 电源和供电
- 个人电子设备
- 楼宇安防和消防安全
- 联网外围设备和打印机
- 电网基础设施
- 智能电表
- 通信模块
- 医疗和保健
- 照明
功能框图
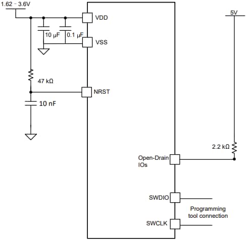
典型应用原理图
发布日期: 2024-07-24
| 更新日期: 2025-11-14
