Texas Instruments TPS92550 & TPS92551 450mA Buck LED Drivers
Texas Instruments TPS92550 Constant Current Buck LED Driver Micro-Module drives maximum 450mA LED current up to 10 LEDs in a single string (maximum 14W) while the TPS92551 Constant Current Buck LED Driver Micro-Module drives maximum 450mA LED current up to 16 LEDs in a single string (maximum 23W). These National Products from TI LED driver micro-modules integrate all the power components, including the power inductor. TPS92550 and TPS92551 provide a full turn-key, highly efficient solution for a wide range of single-string LED lighting applications with up to 96% power efficiency for TPS92550 and 95% for TPS92551. TPS92550 accepts an input voltage ranging from 4.5V to 36V and delivers a 350mA LED current as default.TPS92551 accepts an input voltage ranging from 4.5V to 60V and also delivers a 350mA LED current as default. The LED currents of these devices are adjustable from 300mA to 450mA by charging a single external resistor. These NSC LED drivers are ideal for use in a variety of general and architecture lighting applications.
Features
- TPS92550
- Integrated all power components including the power inductor
- Wide input voltage range: 4.5V - 36V
- Constant switching frequency at 400kHz
- High contrast ratio (Minimum dimming current pulse width <16µs)
- Drives up to 10 LEDs in series at 36V input
- ±3.6% typical LED current accuracy
- LED current adjustable from 300mA to 450mA
- Up to 96% efficiency
- Input Under-Voltage Lock-Out (UVLO)
- Compatible with ceramic and low ESR capacitors
- Low Electro Magnetic Interference(EMI) complies with EN55015 standard
- LED open and short circuit protections
- -40˚C to +125˚C junction temperature range
- TPS92551
- Integrated all power components including the power inductor
- Wide input voltage range: 4.5V - 60V
- Constant switching frequency at 800kHz
- High contrast ratio (Minimum dimming current pulse width <16µs)
- Drives up to 16 LEDs in series at 60V input
- ±3.5% typical LED current accuracy
- LED current adjustable from 300mA to 450mA
- Up to 95% efficiency
- Input Under-Voltage Lock-Out (UVLO)
- Compatible with ceramic and low ESR capacitors
- Low Electro Magnetic Interference (EMI) complies with EN55015 standard
- LED open and short circuit protections
- -40˚C to +125˚C junction temperature range
Applications
- General Lighting
- Desk Lamps
- Cabinet Lamps
- Decorative Lamps
- Street Lamps
- Architecture Lighting
- Recess Lights
- Spot Lights
- Underwater Lights
Additional Resources
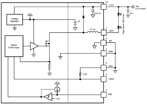
Block Diagram
发布日期: 2012-06-14
| 更新日期: 2022-03-11
