特性
- 最好的带宽和转换率/功率比
- 增益带宽产品:5.5MHz
- 压摆率:20V/µs
- 低电源电流:475µA(最大值)
- 高精度
- 超低偏移:150µV(最大值)
- 超低偏置漂移:±1µV/°C(最大值)
- 低输入偏置电流:2pA
- 出色的噪声性能
- 超低电压噪声:7nV/√Hz
- 超低电流噪声:0.8fA/√Hz
- 输入电压范围包括V– Supply
- 单电源运行:4.5V-36V
- 双电源运行:±2.25V至±18V
应用
- 模拟I/O模块
- 电池供电仪表
- 工业控制
- 医疗仪器
- 光电二极管放大器
- 有源滤波器
- 数据采集系统
- 自动测试系统
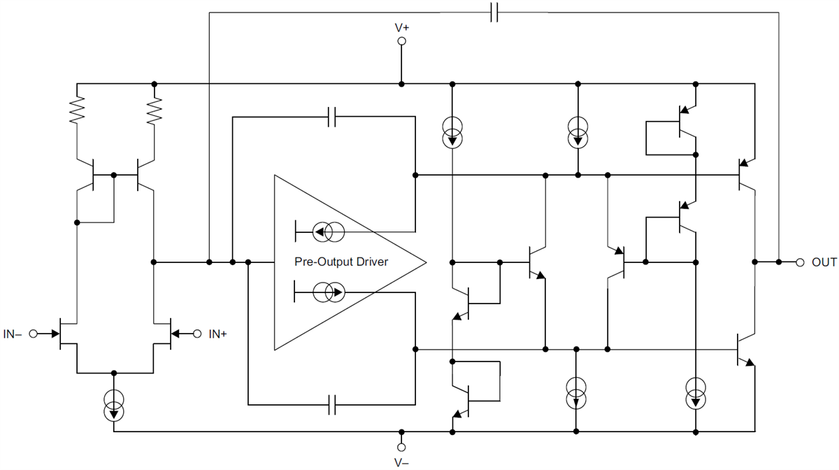
功能框图
发布日期: 2017-09-22
| 更新日期: 2022-06-09

