OPAx206采用双极工艺设计,仅需220µA即可提供3.6MHz的极佳速度功率比率 。该器件还实现了低电压噪声密度,在1kHz时只有8nV/√Hz。由于采用了超贝塔输入,OPAx206的输入偏置电流非常低,仅为100pA(典型值)。电流噪声密度为110fA/√Hz。OPAx206的高性能使该器件成为需要高精度和 低功率的系统的绝佳选择。这些系统包括可编程逻辑控制器、现场和便携式仪器仪表系统以及源测量单元中的高密度模拟输入模块。Texas Instruments OPA2205是一款相关产品,具有相同的运算放大器内核,无需输入保护,但提高了宽带噪声 (7.2nV/√Hz)。
特性
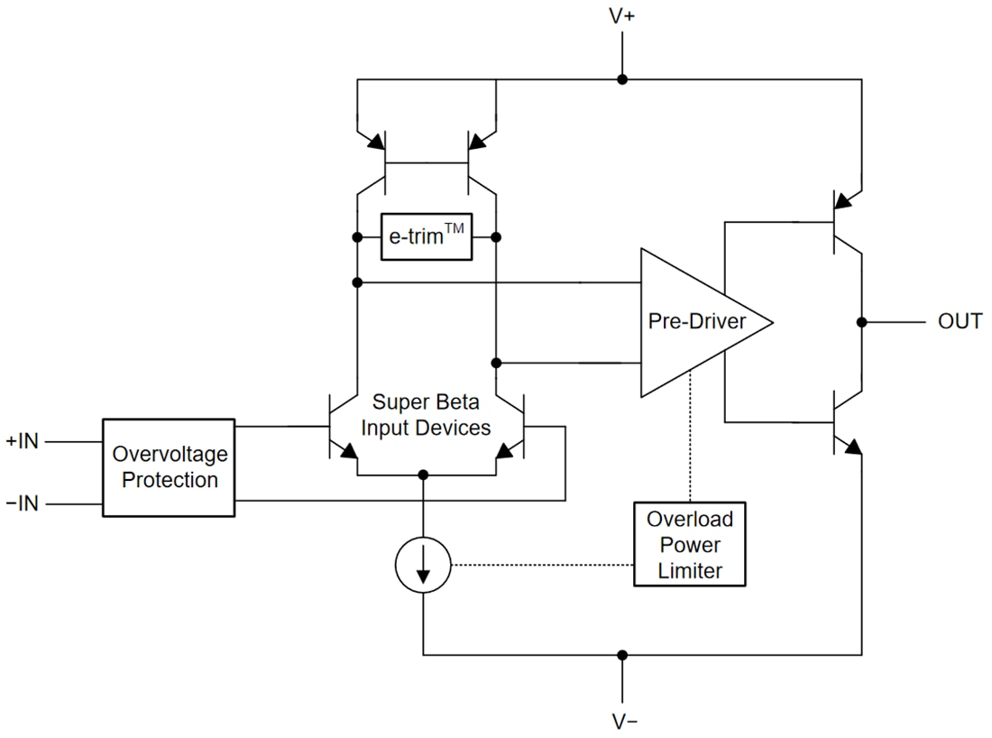
- 集成输入过压保护,电源电压超过±40V
- e-trim™运算放大器性能
- 低失调电压:15µV(最大值)
- 低失调电压漂移:±0.2µV/°C(最大值)
- 超级贝塔输入
- 输入偏置电流:0.4nA(最大值)
- 输入电流噪声:110fA/√Hz
- 低噪声
- 0.1Hz至10Hz (0.2µVPP)
- 8nV/√Hz电压噪声
- AOL、CMRR和PSRR(>126dB(全温度范围))
- 3.6MHz增益带宽产品
- 低静态电流:220µA(最大值)
- 转换率:4V/µs
- 过载功率限制器
- 轨到轨输出
- 已过滤电磁干扰 (EMI)/射频干扰 (RFI) 的输入
- 宽电源电压:4.5V至36V
- 温度范围:-40°C至+125°C
- 提供高级 (OPAx206) 和标准级 (OPAx206A) 选项
应用
- 模拟输入模块
- 混合模块(AI、AO、DI和DO)
- 实验室和现场仪表
- 源测量单元 (SMU)
- 数字万用表 (DMM)
- 列车控制和管理
- 组列逆变器
- 数据采集 (DAQ)
功能框图
发布日期: 2021-04-27
| 更新日期: 2024-05-23

