该器件优化用于在低至2.5V (±1.25V) 和高达5.5V (±2.75V) 的单或双电源下工作。OPA2356-EP的共模输入范围可扩展至接地电压以下100mV以及V+以上最高1.5V。该器件的输出摆幅在电源轨100mV以内,支持宽动态范围。OPA2356-EP提供双通道 (VSSOP-8) 版本,该版本具有完全独立的电路,可实现极低串扰且不受交互影响。OPA2356-EP可在–55°C至125°C的扩展温度范围内工作。
特性
- 单位增益带宽:450MHz
- 高带宽:200MHz GBW
- 高压摆率:360V/µs
- 低噪声:5.8nv/√Hz
- 出色的视频性能:
- 差分增益:0.02%
- 差分相位:0.05°
- 0.1dB增益平坦度:75MHz
- 输入范围包括接地
- 轨到轨输出(100mV以内)
- 低输入偏置电流:3pA
- 热关断
- 单电源工作范围:2.5V至5.5V
- 微型封装
- 支持国防、航空航天和医疗应用:
- 受控基线
- 军用温度范围:–55°C至125°C
- 延长的产品寿命周期
- 延长的产品变更通知
- 产品可追溯性
应用
- 视频处理
- 光网络、可调激光器
- 光电二极管互阻放大器
- 有源滤波器
- 高速积分器
- 模数转换器 (ADC) 输入缓冲器
- 数模转换器 (DAC) 输出放大器
- 通信
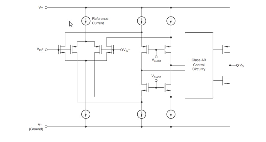
框图
发布日期: 2019-03-20
| 更新日期: 2026-03-02

