OPA396采用Texas Instrument的专有e-trim™运算放大器技术,实现了超低失调和低输入失调漂移的独特组合,无需任何输入开关或自动调零技术。基于CMOS的技术平台还采用现代、稳健的输出级设计,可耐受高输出电容,消除了典型低功耗放大器中常见的稳定性问题。
特性
- 低IQ:23.5µA
- 增益带宽积:1MHz
- 低输入偏置电流:10fA(典型值)
- 低失调电压:±100µV(最大值)
- 低漂移:±1.2µV/°C
- 低电源电压运行:1.7V至5.5V
- 输入共模范围:±100mV(超出电源轨)
- 快速压摆率:1V/µs
- 高负载电容驱动
- 高输出电流驱动:60mA
- 轨到轨输出
- 已过滤电磁干扰 (EMI)/射频干扰 (RFI) 的输入
- 小型封装 (SC-70-5)
应用
- 便携式电子设备
- 流量变送器
- 血糖监测仪
- 过程分析(pH值、气体、力、湿度)
- 温度变送器
- 压力变送器
- 医用传感器贴片
- 楼宇自动化
- 可穿戴健身和活动监视器
- 气体检测器
- 模拟安防摄像头
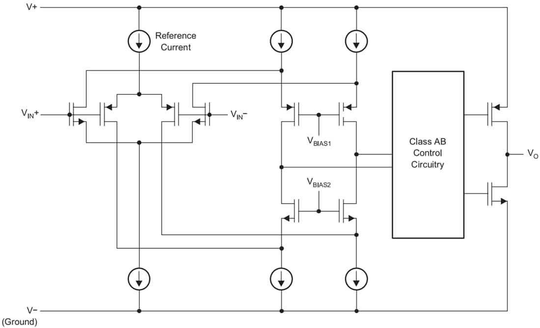
功能框图
发布日期: 2021-08-13
| 更新日期: 2022-03-11

