Texas Instruments OPA837电压反馈运算放大器
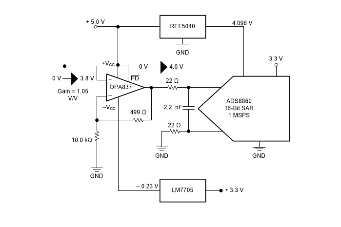
Texas Instruments OPA837低功耗、高精度、105MHz电压反馈运算放大器是一款单位增益稳定器件,在所有精密运算放大器中具有最高的带宽功率比 (MHz/Mw)。该器件在单5V电源电压下仅消耗600µA电流,并可在1V/V增益时实现105MHz带宽。通过极低调整失调电压±130μV(最大值)支持±0.4V/°C典型漂移 (±1Σ)。OPA837可在4.7nV/√Hz时提供极低的输入点噪声电平以实现3mW静态功耗,因此非常适合用于单端、逐次逼近寄存器 (SAR) 模数转换器 (ADC) 驱动应用。这些SAR ADC驱动器应用以及具有精密ADC的基准缓冲器应用均可从50MHz极高增益带宽的OPA837器件中获得快速充电电流,从而在高频下实现低输出阻抗。OPA837可采用6引脚SOT-23封装(包括电源关断特性)和5引脚SC70封装。OPA837具有-40°C至+125°C的较宽工作温度范围。特性
- 带宽:105MHz (AV =1 V/V)
- 极低(经调整)电源电流:600µA
- 增益带宽积:50MHz
- 转换率:105V/µs
- 负轨输入,轨到轨输出
- 单电源工作电压范围:2.7V至5.4V
- 25°C下的输入失调电压:±130µV(最大值)
- 输入失调电压漂移(DCK封装):<±1.6µV/°C(最大值)
- 输入电压噪声:4.7nV/√Hz (> 100Hz)
- HD2:-120dBc(2 VPP、100kHz时)
- HD3:-145dBc(2 VPP、100kHz时)
- 稳定时间:35ns,0.5V阶跃至0.1%
- 5µA关断电流,可从关断状态下快速恢复,适用于功率调节应用
应用
- 12位至16位低功耗SAR驱动器
- 精密ADC参考缓冲器
- 极低功耗有源滤波器
- 低功耗跨阻抗放大器
- 传感器信号调理
- 可穿戴设备
- 低侧电流检测
框图
发布日期: 2017-11-06
| 更新日期: 2022-07-11
