Texas Instruments OPA858宽带运算放大器
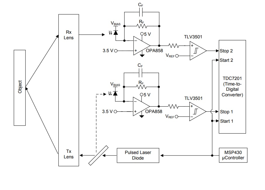
Texas Instruments OPA858宽带运算放大器(具有CMOS输入)是宽带跨阻抗和电压放大器应用的理想解决方案。该器件配置为跨阻抗放大器 (TIA) 时,支持需要高闭环带宽、跨阻抗增益在数十至数百kΩ范围内的应用。器件的另一个功能是反馈引脚 (FB),简化了输入和输出之间的反馈网络连接。OPA858优化用于光学飞行时间 (ToF) 系统。搭配高速模数转换器(ADC) 时,OPA858可用于高分辨率LIDAR系统,通过差分输出放大器驱动ADC。
特性
- 高增益带宽乘积:5.5GHz
- 低输入电压噪声:2.5nV/√Hz
- 压摆率:2000V/µs
- 低输入电容:
- 宽输入共模范围:
- 2.5VPP输出摆幅,TIA配置
- 电源电压范围:3.3V至5.25V
- 代偿失调,增益≥7 V/V(稳定)
超低偏置电流MOSFET输入:10pA
- 静态电流:20.5mA
- 采用8引脚WSON封装
- 温度范围:–40至+125°C
应用
- 跨阻抗高速放大器
- 激光距离测量
- LIDAR接收器
- 水平发射器(可选)
- 可选时域反射仪 (OTDR)
- 分布式温度传感
- 3D扫描仪
- 飞行时间 (ToF) 系统
- 自动驾驶系统
工具
General purpose blank circuit boards that simplify the evaluation of operational amplifiers.
可为工程师和DIY爱好者提供现实生活中的放大器电路。
设计用于轻松演示单个OPA858放大器的功能和广泛用途。
发布日期: 2018-09-21
| 更新日期: 2025-07-10