OPAx607/OPAx607-Q1器件具有断电模式,最大静态电流小于1µA,因此适合用于便携式电池供电应用。相对于电源轨,OPAx607/OPAx607-Q1器件的轨到轨输出(RRO)具有高达8mV的摆幅,从而更大限度提高动态范围。OPAx607/OPAx607-Q1优化用于在低至2.2V (±1.1V) 和高达5.5V (±2.75V) 的低电源电压下工作。它的额定工作温度范围为–40°C至+125 °C。Texas Instruments OPAx607-Q1器件符合AEC-Q100标准,适用于汽车应用。
特性
- 增益带宽积:50MHz
- 静态电流:900µA(典型值)
- 宽带噪声:3.8nV/√Hz
- 输入失调漂移:1.5µV/°C(最大值)
- 失调电压:120µV(典型值)
- 输入偏置电流:10pA(最大值)
- 轨到轨输出 (RRO)
- 非补偿增益:≥ 6V/V(稳定)
- 关断电流:1µA(最大值)
- 电源范围:2.2V至5.5V
应用
- 电流检测
- 探鱼器和声纳
- 超声波流量计
- 园艺和电动工具
- 打印机
- 光幕和安全罩
- 光学模块
- 手持式测试设备
- PM2.5和PM10粒子传感器
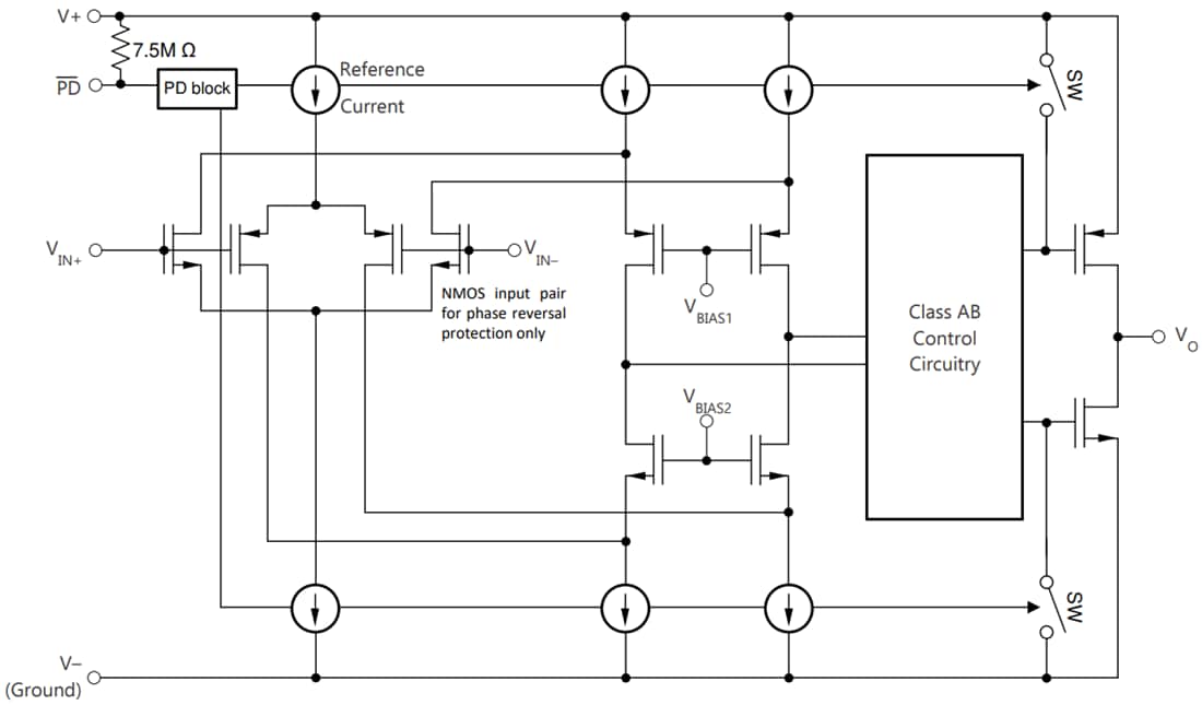
功能框图
发布日期: 2020-07-14
| 更新日期: 2024-07-01

