TI PCM182x Burr-Brown音频ADC集成了锁相环 (PLL)、去直流高通滤波器 (HPF),采样率高达192kHz。该ADC支持时分多路复用 (TDM)、I2S音频格式,可通过硬件引脚电平进行选择。此外,PCM182x还支持音频总线接口操作的主模式和从模式选择。
这些集成的高性能特性,加上可由3.3V单电源供电的能力,使得该器件适合用于远场麦克风录制应用中对成本敏感和空间受限的音频系统。
PCM182x ADC采用20引脚WQFN封装,额定温度范围为–40°C至+125°C。
特性
- 立体声高性能ADC:
- 2通道模拟麦克风或线路输入
- ADC线路和麦克风差分输入性能:
- PCM1820动态范围:
- 123dB(动态范围增强器启用)
- 113dB(动态范围增强器禁用)
- PCM1821动态范围:106dB
- –95dB THD+N
- PCM1820动态范围:
- ADC差分2VRMS满量程输入
- ADC采样率 (fS) = 8kHz至192kHz
- 硬件引脚控制配置
- 线性相位或低延迟滤波器选择
- 灵活的音频串联数据接口:
- 主接口或从接口选择
- 32位、2通道TDM
- 32位、2通道I2S
- 音频时钟丢失时自动关断
- 集成式高性能音频PLL
- 3.3V单电源运行
- 3.3V或1.8V I/O电源运行
- 3.3V AVDD电源的功耗:
- 16kHz采样率下为19.6mW/通道
- 48kHz采样率下为21.3mW/通道
应用
- 智能扬声器
- DVD录像机和播放器
- AV接收器
- 视频会议系统
- IP网络摄像头
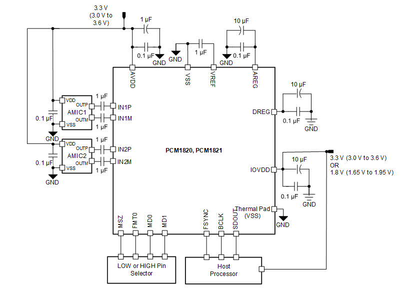
功能框图
麦克风录音曲线
发布日期: 2021-07-20
| 更新日期: 2022-12-07

