特性
- 内部精度:±0.05%(最大值)
- 温度系数:10ppm/°C(最大值)
- 输出电流:±10mA
- 低静态电流:95µA(最大值)
- 宽输入电压:12V
- 输出1/f噪声(0.1Hz至10Hz):3.8µVPP/V
- 小型6引脚SOT-23封装
- 出色的长期稳定性:25ppm/1000h
- 支持国防、航空航天和医疗应用:
- 受控基线
- 唯一组装/测试厂
- 唯一制造厂
- 扩展(-55°C至125°C)温度范围
- 延长的产品寿命周期
- 延长的产品变更通知
- 产品可追溯性
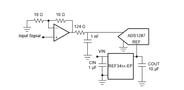
功能图
发布日期: 2019-04-24
| 更新日期: 2023-08-23

