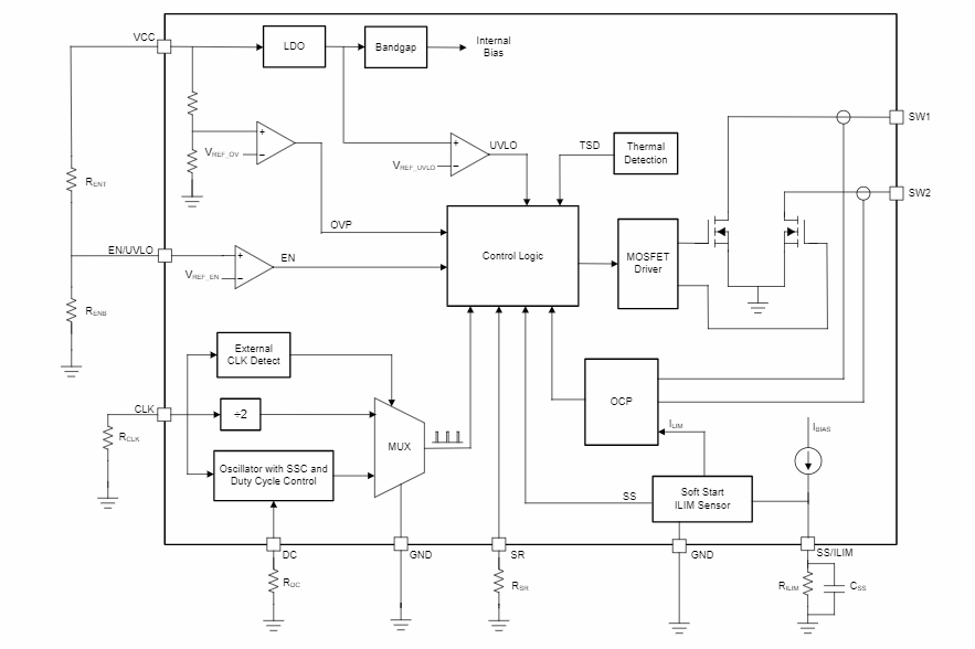
TI SN6507/SN6507-Q1推挽式变压器驱动器集成了控制器和两个异相切换的0.5A NMOS电源开关。其输入工作范围通过精密欠压锁定进行编程。保护特性包括过流保护 (OCP)、可调节欠压锁定 (UVLO)、过压锁定 (OVLO)、热关断 (TSD) 和先断后通型电路。可编程软启动 (SS) 可最大限度地减少浪涌电流,并为满足关键的上电要求提供电源时序。展频时钟 (SSC) 和引脚可配置的可扩展压摆率控制 (SRC) 进一步降低了辐射,以满足超低EMI要求
。
SN6507/SN6507-Q1采用10引脚HVSSOP DGQ封装,工作温度范围为–55°C至125°C。SN6507-Q1器件符合汽车应用类AEC-Q100标准。
特性
- 用于隔离变压器的推挽式驱动器
- 宽输入电压范围:3V至36V
- 输入电压容差高达60V
- 用于线路调节的占空比控制
- 0.5A开关,具有可编程电流限制
- 宽开关频率范围:100kHz至2MHz
- 兼容小尺寸变压器
- 可编程开关频率
- 外部时钟同步选项
- 低噪声和低辐射
- 对称推挽式拓扑
- 展频计时
- 引脚可配置转换率控制
- 保护特性
- 可调欠压闭锁 (UVLO)
- 可编程过流保护 (OCP)
- 过压闭锁 (OVLO)
- 热关断 (TSD)
- 宽温度范围:-55°C至125°C
- 可编程软启动,可降低浪涌电流
- 10引脚HVSSOP (DGQ) 封装,带散热焊盘
应用
- 太阳能逆变器、保护继电器
- 工厂自动化
- 楼宇自动化
- 医疗仪器
- 电机驱动器:IGBT和SiC栅极驱动器电源
- 隔离式电源,用于CAN、RS-485、RS-422、RS-232、SPI、I2C、低功耗 LAN
数据手册
框图
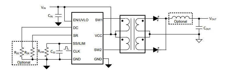
简化示意图
发布日期: 2022-07-28
| 更新日期: 2022-12-07

