特性
- VCC 工作电压:2V至5.5V
- 5V下最大tpd :6.5ns
- 典型VOLP (输出接地反弹):<0.8V(在VCC = 3.3V,TA = 25°C时)
- 典型VOHV (输出VOH 下冲):>2.3V(在VCC = 3.3V,TA = 25°C时)
- 所有端口上支持混合模式电压操作
- 闭锁性能超过250 mA,符合JESD 17标准
- Ioff 支持带电插入、局部断电模式和反向驱动保护
应用
- 智能手机
- 网络交换机
- 可穿戴设备
功能框图
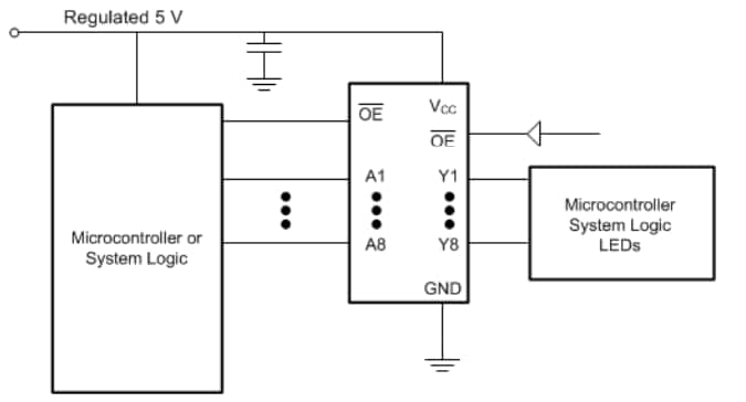
应用电路图
发布日期: 2024-12-20
| 更新日期: 2025-01-02

