Texas Instruments TAS2110 D类音频放大器能够在3.6V的电池电压下向4Ω负载提供6.1W的峰值功率。TAS2110在1W下的效率为83.5%,在硬件关断模式下消耗电流低于1uA。通过可配置的欠压保护功能和可配置的VBAT 跟踪峰值电压限制器,TAS2110可帮助防止系统关断。TAS2110 QFN封装与2层电路板设计兼容。
特性
- 主要特性
- 11 V多级H级升压
- 集成的前瞻算法附带简单易用的GUI
- 输出功率(1% THD+N、VBAT=3.6V)
- 为4Ω负载提供6.1W功率
- 为8Ω负载提供5W功率
- 功耗(8Ω、VBAT=4.2V)
- 1W下效率达83.5%
- 硬件关断模式下电流消耗低于1uA
- 电源
- VBAT :2.7V至5.5V
- VDD :1.65V至1.95V
- 保护特性
- 电池:高级欠压保护
- 削波:VBAT 跟踪峰值电压限制器
- 器件:热保护和过流保护
- 接口和控制
- I2S/TDM:8个通道(32位),每个通道的运行速率达96KSPS
- I2C:4个可选地址
- 采样速率:7.35KSPS至192KSPS
- MCLK自由操作
应用
- 智能音箱(带语音助手)
- 蓝牙®和无线音箱
- 智能家居
- IP摄像机
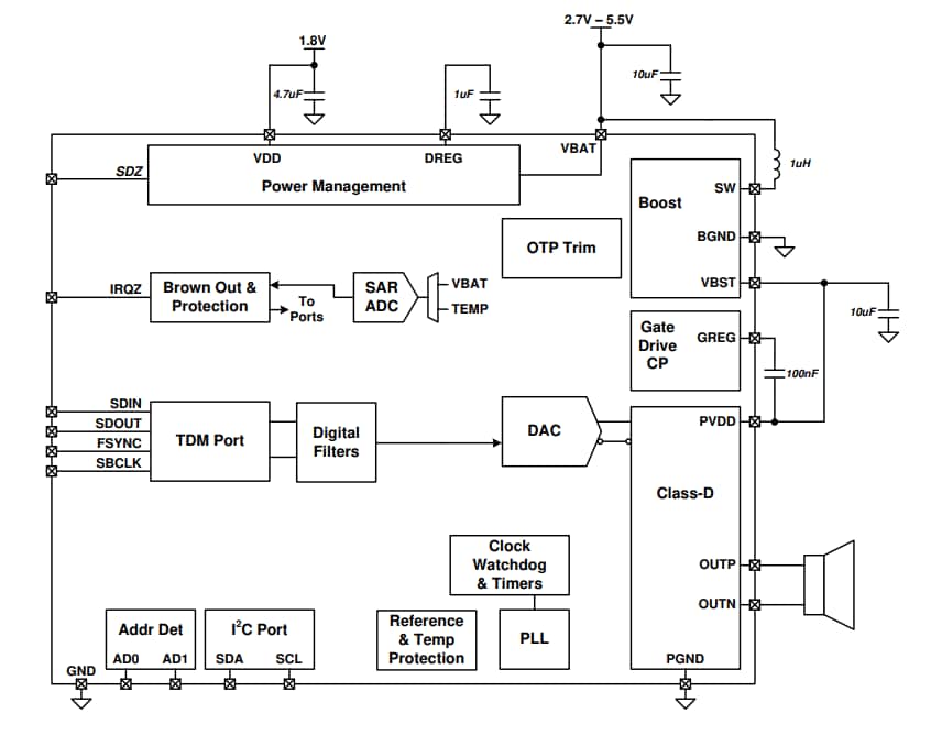
框图
发布日期: 2020-01-14
| 更新日期: 2024-05-03

