特性
- 高性能D类放大器
- 6.1W 1% THD+N(3.6V下为4Ω)
- 5W 1% THD+N(3.6V下为8Ω)
- 15µVrms A加权空闲通道噪声
- 1% THD+N (8Ω) 下具有112.5dB的SNR
- 20 - 20kHz下的PSRR为100dB(具有200mVPP的纹波)
- 1W(8Ω,VBAT = 4.2V)下的效率为83.5%
- <1µA的硬件关断VBAT电流
- 扬声器电压和电流检测
- VBAT跟踪峰值电压限制器,可预防掉电
- 8kHz至192kHz采样速率
- 灵活的用户界面
- I2S/TDM:8通道(32位/96kHz)
- I2C:4个可选地址
- MCLK自由操作
- 较小的噼啪声和喀哒声
- 高级欠压防护功能
- 电源
- VBAT:2.7V至5.5V
- VDD:1.65V至1.95V
- 扩频低EMI模式
- 过热和过流保护
- 36焊球、0.4mm脚距DSBGA封装
应用
- 手机
- 平板电脑
- 蓝牙扬声器
- 消费类音频器件
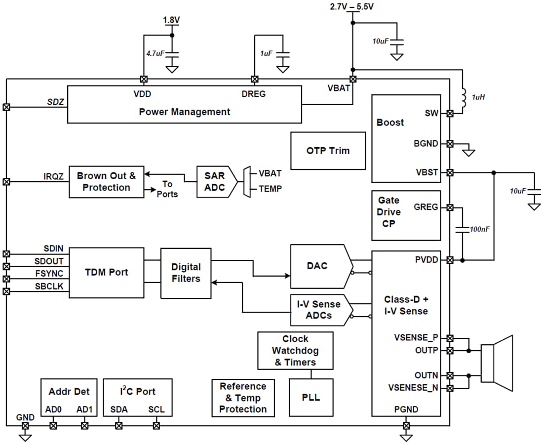
功能框图
发布日期: 2019-03-12
| 更新日期: 2023-08-01

