采用TI的专有混合调制方案,TAS5805M消耗非常低的静态电流(13.5V PVDD时<16.5mA),能够延长便携式音频应用的电池寿命。通过高级EMI抑制技术,设计人员可利用成本较低的铁氧体磁珠滤波器,节省电路板空间,降低系统成本。
特性
- 支持多输出配置
- 2×23W,2.0模式(8Ω,21V,THD+N=1%)
- 45W,单声道模式(4Ω,21V,THD+N=1%)
- 出色的音频性能
- THD+N≤0.03%(1W,1kHz,PVDD=12V时)
- SNR≥107dB(A加权),噪声等级<40µVRMS
- 低静态电流,混合调制
- 16.5mA(PVDD=13.5V,22µH+0.68µF滤波器)
- 灵活的电源配置
- PVDD:4.5V至26.4V
- DVDD和I/O:1.8V或3.3V
- 灵活的音频I/O
- I2S、LJ、RJ、TDM、3线数字音频接口(无需MCLK)
- 支持32、44.1、48、88.2、96kHz采样率
- SDOUT用于音频监控、子通道或回声消除
- 增强的音频处理
- 多频段高级DRC和AGL
- 2×15 BQ、热折返、直流阻断
- 输入混合器、输出交叉开关、电平计
- 5 BQ + 1频带DRC +THD低音炮通道管理器
- 集成自我保护
- 邻近引脚对引脚短路,不损坏器件
- 过流误差 (OCE)
- 过热警告 (OTW)
- 过热误差 (OTE)
- 欠压/过压锁定 (UVLO/OVLO)
- 轻松系统集成
- I2C软件控制
- 较小的解决方案尺寸
- 与开环器件相比,需要更少无源器件
- 无电感器运行(铁氧体磁珠),用于大多数PVDD≤14V的情况
应用
- LCD电视、OLED电视
- 无线扬声器、带语音助理的智能扬声器
- 条形音响、有线扬声器、书架立体声系统
- 台式电脑、笔记本电脑
- AV接收器、智能家居和物联网设备
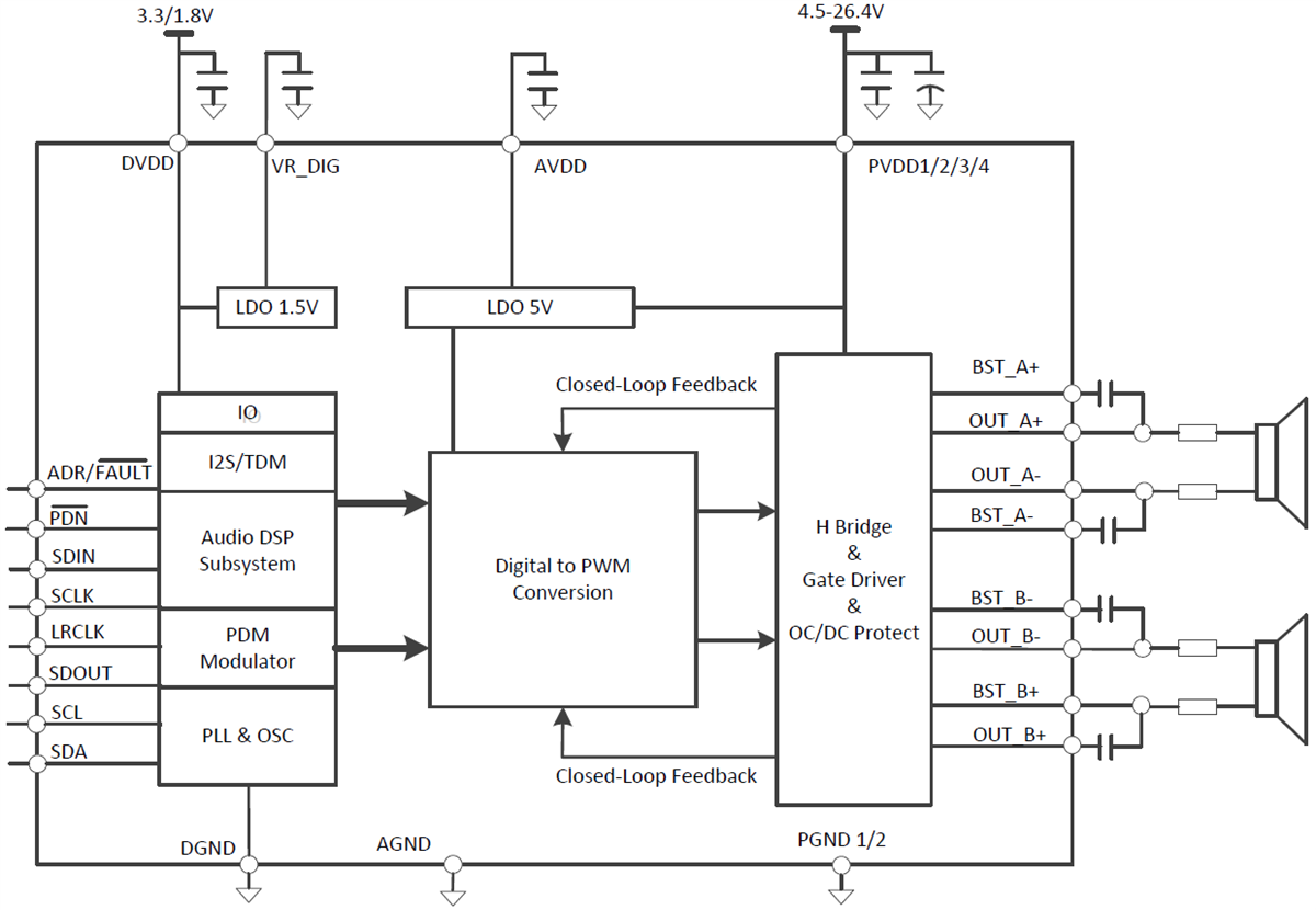
功能框图
发布日期: 2018-08-02
| 更新日期: 2023-02-02

