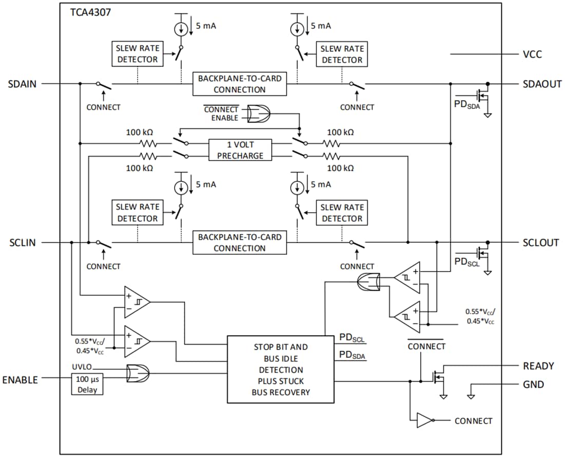
Texas Instruments TCA4307具有卡死总线恢复功能,如果检测到SDAOUT或SCLOUT低电平持续约40ms,自动断开总线。总线一旦断开,器件就在SCLOUT上自动产生多达16个脉冲,以图复位器件,将总线保持在低电平。当I2C总线空闲时,可通过将EN引脚设为低电平来关闭TCA4307,从而降低功耗。EN被拉高后,TCA4307恢复正常工作。它还包括一个开漏READY输出引脚,指示背板和板卡两侧已连接。当READY处于高电平时,SDAIN和SCLIN连接到SDAOUT和SCLOUT。当两侧断开时,READY低电平。
特性
- 支持I2C总线信号的双向数据传输
- 工作电源电压范围:2.3 V至5.5 V
- TA 环境空气温度范围为-40°C至+125°C
- 所有SDA和SCL线路上的1 V预充电可防止带电插入过程中出现损坏
- 卡住总线恢复,具有自动总线恢复功能
- 适用于标准模式和快速模式I2C器件
- 支持时钟拉伸、仲裁和同步
- 断电高阻抗I2C引脚
应用
- 服务器
- 企业交换
- 电信交换设备
- 基站
- 工业自动设备
功能框图
发布日期: 2020-09-17
| 更新日期: 2024-08-21

