Texas Instruments TCA9511A热插拔I2C总线和SMBus缓冲器
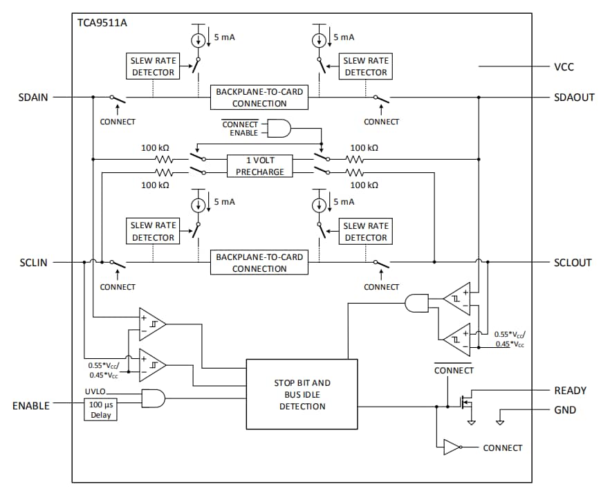
Texas Instruments TCA9511A热插拔I2C总线和SMBus缓冲器是一款热插拔I2C总线缓冲器。该器件支持将I/O卡插入带电背板,不会破坏数据和时钟总线。控制电路可防止背板侧I2C线路(输入)与板卡侧I2C线路(输出)相连接(直到背板上出现停止命令或总线空闲情况为止),而不会在板卡上发生总线争用的情况。Texas Instruments TCA9511A在连接时可提供双向缓冲,从而使背板和板卡电容保持隔离。在插入过程中,会对SDA和SCL线路预充电至1V,从而尽可能减小对器件寄生电容充电所需的电流。特性
- 支持I2C总线信号的双向数据传输
- 工作电源电压范围:2.3 V至5.5 V
- TA 环境空气温度范围:-40°C至125°C
- 所有SDA和SCL线路上的1 V预充电可防止带电插入过程中出现损坏
- 适用于标准模式及快速模式I2C器件
- 支持时钟拉伸、仲裁和同步
- 断电高阻抗I2C引脚
应用
- 服务器
- 企业交换
- 电信交换设备
- 基站
- 工业自动化设备
框图
发布日期: 2020-01-14
| 更新日期: 2024-05-03
