Texas Instruments TCAN1042/Q1故障保护 CAN 收发器
Texas Instruments TCAN1042/TCAN1042-Q1 故障保护 CAN 收发器符合 ISO1189-2 高速 CAN(控制器局域网)物理层标准。 所有器件均设计用于数据速率高达 2Mbps 的 CAN FD 网络。 部件号包含“G”后缀的器件设计用于数据速率高达 5Mbps 的网络。 部件号包含“V”后缀的器件配有用于 I/O 电平转换的辅助电源输入(用于设置输入引脚阈值和 RXD 输出电平)。 该系列具备低功耗待机模式及远程唤醒请求特性。 此外,所有器件均包含许多保护功能, 从而提高器件和 CAN 网络的稳定性。 TCAN1042-Q1 器件符合汽车应用类 AEC-Q100 认证。特性
- Meets the requirements of ISO11898-2 (2016)
- 'Turbo' CAN
- All devices support 2Mbps CAN FD (Flexible Data Rate) and "G" options support 5Mbps
- Short and symmetrical propagation delay times and fast loop times for enhanced timing margin
- Higher data rates in loaded CAN networks
- I/O Voltage range supports 3.3V and 5V MCUs
- Ideal passive behavior when unpowered bus and logic terminals are high impedance (no load)
- Power-up/down with glitch-free operation on bus and RXD output
- Protection features
- HBM ESD Protection Exceeds ±12kV
- Bus fault protection ±58V and ±70V variants
- Undervoltage protection on VCC and VIO supply terminals
- Driver Dominant Time Out (TXD DTO) - data rates down to 10kbps
- Thermal shutdown protection
- Characterized for ambient temperatures from -55°C to 125°C
应用
- All devices support "Classical CAN" and CAN FD applications up to 2Mbps
- G devices support CAN FD applications up to 5Mbps operation
- All devices support highly loaded CAN networks
- Industrial automation, control, sensors, and drive systems
- Building, security and climate control automation
- Telecom base station status and control
- CAN Bus standards Such as CANopen, DeviceNet, NMEA2000, ARNIC825, ISO11783, CANaerospace
Datasheets
视频
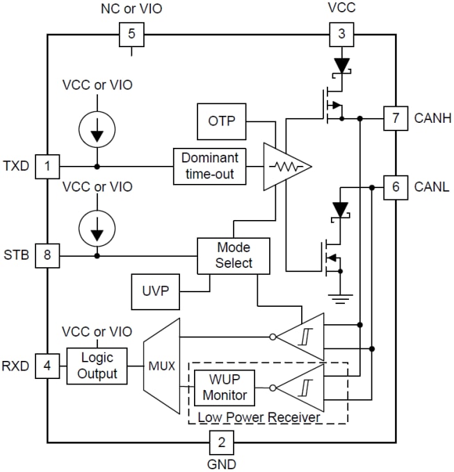
Functional Block Diagram
发布日期: 2016-04-13
| 更新日期: 2024-09-13
