TCAN1043A-Q1可以通过INH输出引脚选择性地启用系统上的各种电源,从而在整个系统级别减少电池电流消耗。借助该特性,可实现低电流休眠状态,其中电源传到除TCAN1043A-Q1外的所有系统组件,同时监控CAN总线。检测到唤醒事件时,TCAN1043A-Q1通过驱动INH高电平发起系统启动。
Texas Instruments TCAN1043A-Q1采用SWE定时器,可在待机模式下4分钟 (tINACTIVE) 非活动后安全转换为睡眠模式。如果MCU未能将器件转换为正常模式,则该定时器可确保该器件转换为低功耗休眠模式。
特性
- 符合汽车应用类AEC Q100标准(一级)
- 支持功能安全
- 可提供协助功能安全系统设计的文档
- 满足ISO 11898-2:2016的要求
- 宽输入工作电压范围
- 支持传统CAN和CAN FD,高达8 Mbps
- VIO 电平转换支持1.7V至5.5V
- 工作模式
- 正常模式
- 静音模式
- 待机模式
- 低功率睡眠模式
- 高压INH输出,用于系统电源控制
- 通过WAKE引脚支持本地唤醒
- 未通电时定义行为
- 总线和IO端子为高阻抗(运行总线或应用上无负载)
- 在系统电源故障或软件故障时,睡眠唤醒错误 (SWE) 定时器可实现从待机模式安全转换为睡眠模式
- 可实现更长上电时间
- 保护特性
- ±58V CAN总线故障容限
- VSUP负载突降支持
- IEC ESD保护
- 欠压保护
- 热关断保护
- TXD显性状态超时 (TXD DTO)
- 采用14引脚引线(SOT和SOIC)封装和带可湿性侧翼无引线 (VSON) 封装,可提高自动光学检测 (AOI) 功能
应用
- 车身电子产品和照明
- 汽车网关
- 高级辅助驾驶系统 (ADAS)
- 信息娱乐与仪表板
- 混合动力、电动和动力总成系统
- 个人交通工具 - 电动自行车
- 工业运输
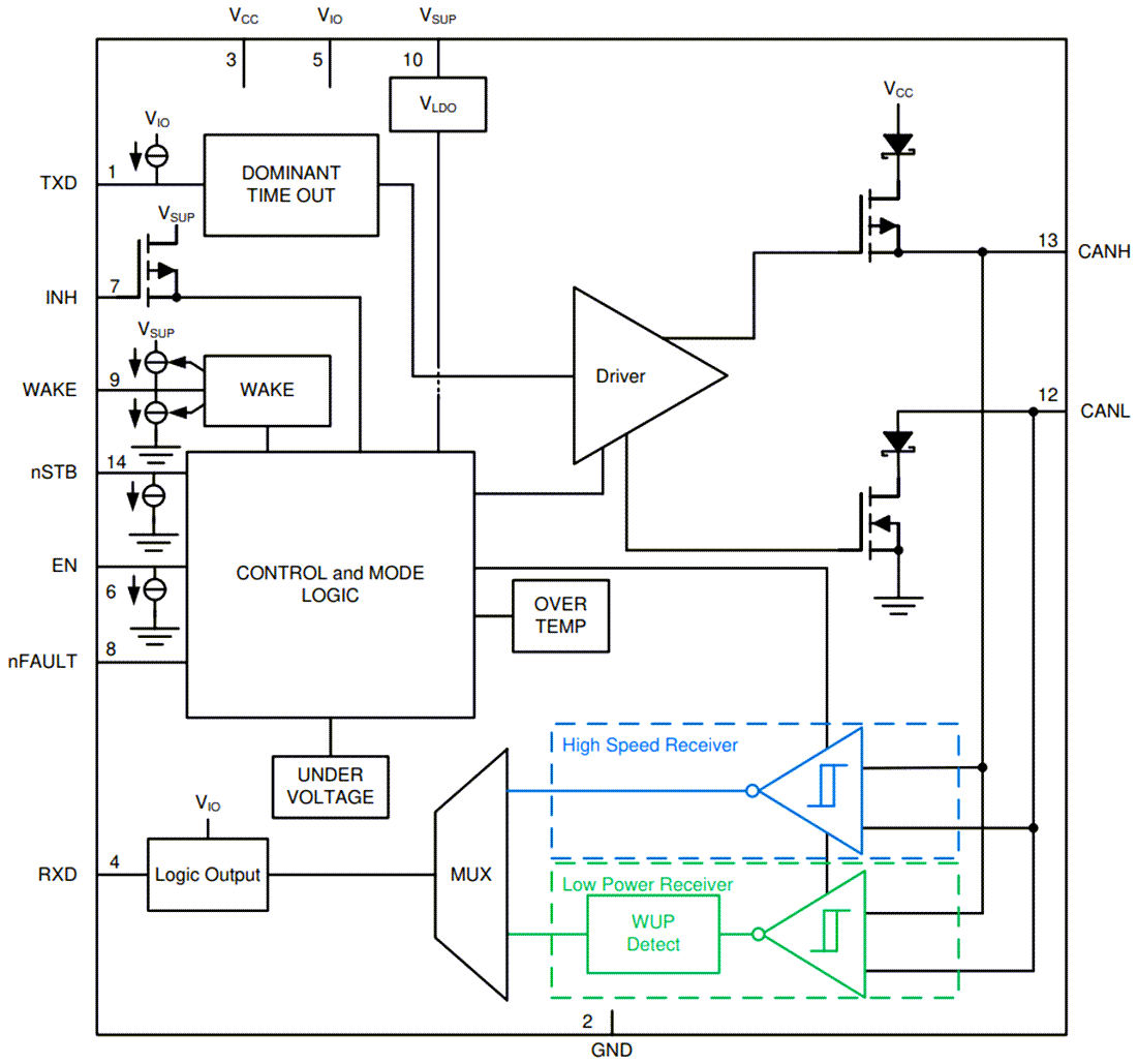
功能框图
发布日期: 2022-03-18
| 更新日期: 2024-09-13

