Texas Instruments TCAN1051/Q1 故障保护 CAN 收发器
Texas Instruments TCAN1051/TCAN1051-Q1 故障保护 CAN 收发器满足 ISO11898-2 (2016) 高速 CAN(控制器局域网)物理层标准的要求。 所有器件均设计用于数据速率高达 2Mbps (兆比特/秒)的 CAN FD 网络。 部件号包含“G”后缀的器件设计用于数据速率高达 5Mbps 的网络。 部件号包含“V”后缀的这些器件配有用于 I/O 电平转换的辅助电源输入(用于设置输入引脚阈值和 RXD 输出电平)。 TCAN1051/TCAN1051-Q1 配有静音模式,也通常被称为只听模式。 此外,所有器件均包含很多保护功能, 从而提高器件和网络的稳健性。 TCAN1051-Q1 器件符合汽车应用类 AEC-Q100 认证。The TCAN1051/TCAN1051-Q1 comes with a silent mode, commonly referred to as a listen-only mode. Additionally, all devices include many protection features to enhance device and network robustness. The Texas Instruments TCAN1051-Q1 devices are AEC-Q100 qualified for automotive applications.
特性
- Meets the December 17th, 2015 Draft of ISO 11898-2 physical layer update
- Meets the released ISO 11898-2:2007 and ISO 11898-2:2003 physical layer standards
- ′Turbo′ CAN
- All devices support 2 Mbps CAN FD (Flexible Data Rate), and "G" options support 5Mbps
- Short and symmetrical propagation delay times and fast loop times for enhanced timing margin
- Higher data rates in loaded CAN networks
- I/O voltage range supports 3.3V and 5V MCUs
- Ideal passive behavior when unpowered
- Bus and logic terminals are high impedance (no load)
- Power-up/down with glitch-free operation on bus and RXD output
- Protection features
- ±16kV HBM ESD protection
- IEC ESD protection up to ±15kV
- ±70V bus fault protection
- Undervoltage protection on VCC and VIO (V variants only) supply terminals
- Driver dominant time out (TXD DTO) - data rates down to 10kbps
- Thermal Shutdown Protection (TSD)
- ±30V receiver common-mode input voltage
- 110ns typical loop delay
- Junction temperatures from –55°C to 150°C
应用
- All devices support highly loaded CAN networks
- Heavy machinery ISO11783 applications
- Industrial automation, control, sensors, and drive systems
- Building, security and climate control automation
- Telecom base station status and control
- CAN bus standards such as CANopen, DeviceNet, NMEA2000, ARNIC825, ISO11783, CANaerospace
Additional Resources
视频
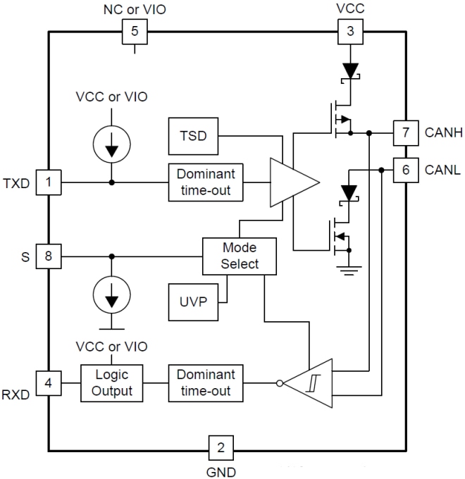
Block Diagram
发布日期: 2016-07-14
| 更新日期: 2022-03-11
