Texas Instruments TCAN1164-Q1支持宽输入电源范围,集成5 V LDO输出。5V LDO输出 (VCCUT) 在内部提供CAN收发器电压和外部额外电流。
TCAN1167-Q1可以通过INH输出引脚选择性地启用系统上可能存在的各种电源,从而在整个系统级别减少电池电流消耗。这使得在超低电流睡眠模式中,功率传送到除TCAN1167-Q1以外的所有系统元件,同时对CAN总线进行监控。检测到唤醒事件时,TCAN1167-Q1通过将INH驱动至高电平来启动系统。
特性
- 符合汽车应用类AEC-Q100标准(一级)
- 满足ISO 11898-2:2016的要求
- 功能安全质量管理
- 可提供协助功能安全系统设计的文档
- 宽输入工作电压范围
- 集成LDO,用于CAN收发器电源
- 5V LDO,具有100mA输出电流能力
- 传统CAN和CAN FD,高达8Mbps
- 看门狗定时器,支持多种模式
- 超时
- 车窗
- 问答看门狗 (Q&A)
- 看门狗定时器,支持多种模式
- 工作模式可通过SPI编程设定
- 正常模式
- 静音模式
- 待机模式
- 低功率睡眠模式
- 高压INH输出,用于系统电源控制
- 通过WAKE引脚支持本地唤醒
- 高级CAN总线故障检测支持
- 未通电时定义行为
- 总线和IO端子为高阻抗(运行总线或应用上无负载)
- 保护特性
- ±58V CAN总线故障容限
- VSUP负载突降支持
- IEC ESD保护
- 欠压和过压保护
- 热关断保护
- TXD显性状态超时 (TXD DTO)
- 支持超宽结温
- 采用具有可湿性侧翼的无引线VSON (14) 封装,具有改进的自动光学检查 (AOI) 功能
应用
- 高级辅助驾驶系统 (ADAS)
- 车身电子产品和照明
- 汽车信息娱乐和仪表板
- 混合动力、电动和动力总成系统
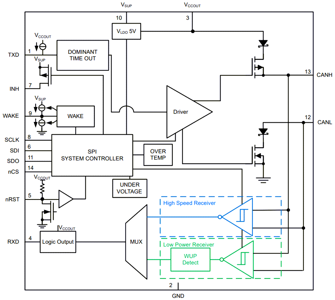
功能框图
发布日期: 2022-03-21
| 更新日期: 2025-03-05

