Texas Instruments TCAN340x-Q1汽车级CAN FD收发器
Texas Instruments TCAN340x-Q1汽车级控制器局域网(CAN)FD收发器满足ISO 11898-2:2016高速CAN规范的物理层要求。 此系列收发器采用3.3V单电源电压供电,无需5V稳压器,因而可节省BOM成本和PCB空间。TCAN340x-Q1收发器通过了电磁兼容性 (EMC) 认证,用于高达5Mbps的经典CAN FD及CAN网络和高达8Mbps的较简单网络。保护特性包括 ±58V总线故障保护、欠压保护、TXD-显性超时 (DTO) 和热关断保护 (TSD)。典型应用包括汽车和运输、车身控制模块、汽车网关、高级辅助驾驶系统 (ADAS) 和信息娱乐。 TCAN340x-Q1器件符合汽车应用类AEC-Q100标准。TCAN3403-Q1收发器在标准模式和低功耗待机模式下运行;TCANC3404-Q1收发器在超低功耗关断模式下运行。TCANC3403-Q1包含通过VIO引脚实现的内部逻辑电平转换功能,能够将收发器I/O直接连接到1.8V、2.5V或3.3V逻辑电平。此系列CAN FD收发器采用行业标准的SOIC-8/VSON-8封装和节省空间的小尺寸SOT-23封装。
特性
- 符合汽车应用类AEC-Q100标准
- 3.3V单电源运行:
- 无需5V稳压器,可节省BOM成本和PCB空间
- 在同构和异构网络中均具有出色的电磁兼容性
- 满足ISO 11898-2:2016物理层标准要求
- 支持功能安全:
- 可提供辅助功能安全系统设计的文档
- 支持经典CAN和性能优化的CAN FD,速度为2Mbps、5Mbps和8Mbps
- 短暂且对称的传播延迟,用于增强时序裕度
- I/O电压范围支持:1.7V至3.6V(TCANC3403-Q1)
- 接收器共模输入电压:±30 V
- 保护功能:
- 总线故障保护:±58V
- 总线引脚ISO 10605 ESD:±8kV
- 欠压保护
- TXD显性超时(DTO)
- 热关断保护(TSD)
- 工作模式:
- 正常模式
- 低功耗待机模式,支持远程唤醒请求
- 超低功耗关断模式(TCANC3404-Q1)
- 优化了未上电时的性能:
- 总线和逻辑引脚为高阻抗(工作总线或应用上无负载)
- 支持热插拔:在总线和RXD输出上可实现上电和断电无干扰运行
- 具有可湿性侧翼的8引脚SOIC、小尺寸SOT-23和无引线VSON-8封装,可实现自动光学检测(AOI)
应用
- 汽车和运输
- 车身控制模块
- 汽车网关
- ADAS
- 信息娱乐
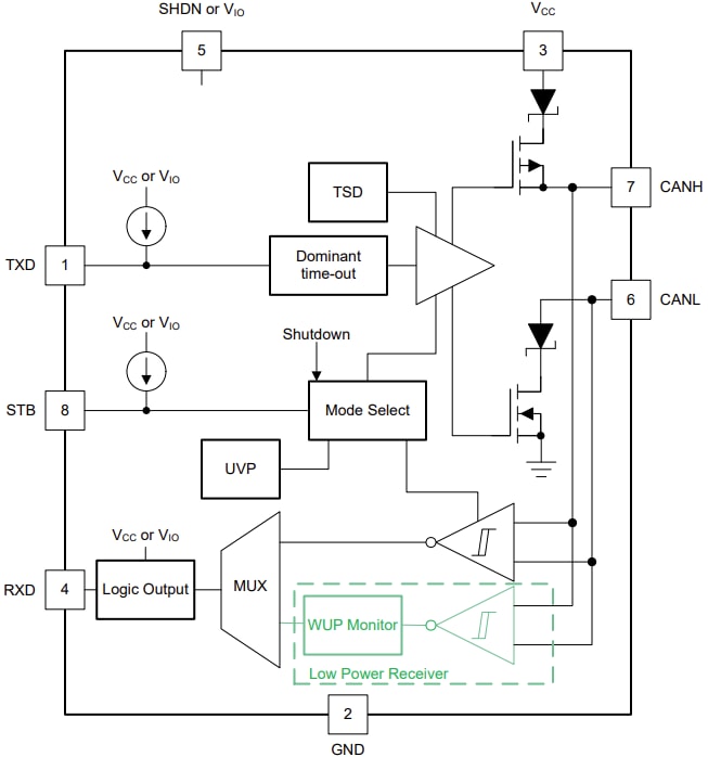
功能框图
原理图
典型应用电路图
其他资源
发布日期: 2024-07-23
| 更新日期: 2025-05-15
