此系列器件经电磁兼容性(EMC)认证,适用于数据速率高达5兆位/秒(Mbps)的传统CAN和CAN FD网络。在更简单的网络中,这些器件可以实现高达8Mbps的运行速度。TCAN3413包括通过VIO引脚实现内部逻辑电平转换。该器件允许收发器I/O直接连接到1.8V、2.5V或3.3V逻辑电平。此系列收发器支持低功耗待机模式,并可通过符合ISO 11898-2:2016所定义唤醒模式(WUP)的CAN来唤醒。
该收发器支持热关断(TSD)、TXD显性超时(DTO)、电源欠压检测和±58V的总线故障保护。这些器件定义了电源欠压或浮动引脚情况下的失效防护行为。Texas Instruments TCAN341x采用行业标准的SOIC-8、VSON-8和节省空间的小尺寸SOT-23封装。
特性
- 3.3V单电源工作,无需使用5V稳压器,从而节省BOM成本并减小PCB空间
- 在同构和异构网络中均具有出色的电磁兼容性
- 符合ISO 11898-2:2016物理层标准要求
- 支持传统CAN和经优化的CAN FD性能(速率为2Mbps、5Mbps和8Mbps),具有较短的对称传播延迟时间,可增加时序裕量
- TCAN3413 I/O电压范围支持:1.7V至3.6V
- 接收器共模输入电压:±30V
- 保护特性
- 总线故障保护:±58V
- 总线引脚上提供IEC ESD保护:±10kV
- 欠压保护
- TXD显性超时 (DTO)
- 热关断保护 (TSD)
- 工作模式
- 正常模式
- 低功耗待机模式,支持远程唤醒请求
- 超低功耗关断模式仅适用于TCAN3414
- 未上电时的优化行为
- 总线和逻辑引脚为高阻抗(工作总线或应用上无负载)
- 支持热插拔:在总线和RXD输出上可实现上电与断电无干扰运行
- 8引脚SOIC、小尺寸SOT-23和无引线VSON-8封装,提高了自动光学检测(AOI)能力
应用
- 工厂自动化
- 电网基础设施
- 工业运输
- 电机驱动器
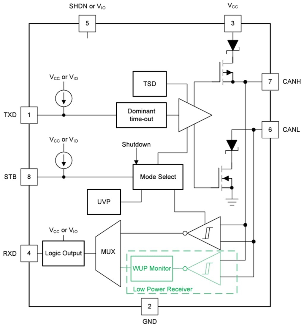
功能框图
发布日期: 2024-03-01
| 更新日期: 2024-09-13

