THP210具有高压电源能力,支持高达±18 V电源电压。这种能力使高压差分信号链能够受益于改进的余量和动态范围而无需为差分信号的每个极性添加单独的放大器。极低的电压和电流噪声使THP210能够用在高增益配置中,对信号保真度的影响极小。THP210在–40°C至+125 °C宽温度范围内运行,采用8引脚VSSOP封装。
特性
- 输入失调电压:±40µV(最大值)
- 输入失调电压漂移:0.35µV/°C(最大值)
- 低电源电流:950µA(±18V时)
- 低输入偏置电流:2nA(最大值)
- 低输入偏置电流漂移:15pA/°C(最大值)
- 增益带宽乘积:9.2MHz
- 差分输出转换率:15V/µs
- 低输入电压噪声:3.7nV/√Hz(1kHz时)
- 低THD + N:–120dB(10kHz时)
- 宽输入和输出共模范围
- 宽单电源工作范围:3 V至36 V
- 低电源电流关断功能:<20µA
- 过载功率限制
- 电流限制
- 8引脚VSSOP封装
- 温度范围:-40°C至+125°C
应用
- 数据采集 (DAQ)
- 模拟输入模块
- 变电站自动化
- 半导体测试
- 实验室和现场仪器
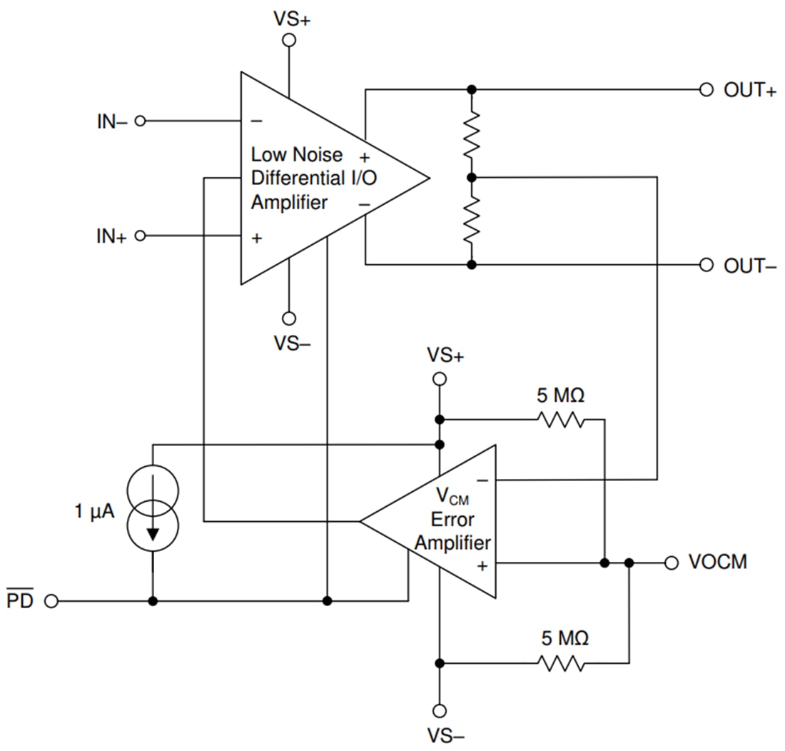
功能框图
发布日期: 2020-08-11
| 更新日期: 2024-08-02

