特性
- 输入级:内部增益为2V/V
- 缓冲差分输入
- 单端低阻抗输出
- 全功率带宽:500MHz (2VPP)
- 输出阶段:可外部配置增益
- 全功率带宽:500MHz (5VPP)
- 转换率:5000V/µs
- SPDT输入开关/多路复用器
- 全信号路径:输入级+输出级
- HD2(20MHz、5VPP至100Ω负载):–60dBc
- HD3(20MHz、5VPP至100Ω负载):–75dBc
- 10VPP输出至100Ω负载(采用分离式±6.5V电源)
- 12VPP输出至大容量电容负载(使用单个15V电源)
- 内部直流参考缓冲器,采用低阻抗输出
- 电源范围
- 分离式电源:±4V至±7.9V
- 单电源:8V至15.8V
应用
- 数模转换器 (DAC) 输出放大器
- 宽带任意波形发生器 (AWG) 输出驱动器
- 预驱动至>20VPP输出放大器(THS3091)
- 压电元件用单电源、高容性负载驱动器
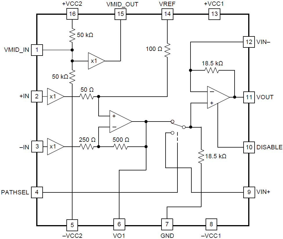
功能框图
发布日期: 2016-05-05
| 更新日期: 2022-03-11

