Texas Instruments THS4551全差分放大器
Texas Instruments THS4551全差分放大器 可在单端源与差分输出之间提供一个简单的接口,从而满足各类高精度模数转换器(ADC)的需求。 这些器件兼具优异的直流精度、低噪声以及稳健的容性负载驱动能力。 这使得它们非常适用于具有高精度要求的数据采集系统,其中在放大器与ADC协同作用下,可获得出色的信噪比(SNR)与无杂散动态范围(SFDR)。 THS4551特有负轨输入,可用于将直流耦合中央接地源信号连接到单电源差分输入ADC。 超低直流误差和漂移能够满足新兴的16至20位逐次逼近寄存器(SAR)输入要求。 在0.7V至3.0V以上的ADC共模输入要求下,宽范围输出共模控制支持ADC在1.8V至5V电源下运行。特性
- 150MHz (G = 1V/V) bandwidth
- 220V/µs differential output slew rate
- 135MHz gain-bandwidth product
- Negative Rail Input (NRI), Rail-to-Rail Output (RRO)
- Wide output common-mode control range
- 2.7V to 5.4V single-supply operating range
- 1.35mA (25°C) trimmed supply current
- ±175µV (max.) 25°C input offset
- 2.0µV/°C (max) input offset voltage drift
- 3.3nV/√Hz differential input voltage noise
- HD2: –128dBc at 2 VPP, 100kHz
- HD3: –139dBc at 2 VPP, 100kHz
- < 50ns settling time (4V step to 0.01%)
- 18-bit settling time (4V step, < 500ns)
应用
- 24-bit, Delta-Sigma (ΔΣ) ADC drivers
- 16 to 20-bit, differential, high-speed SAR drivers
- Differential active filters
- Differential transimpedance amplifiers
- Pin-compatible upgrade to the THS4521 (VSSOP-8 only)
视频
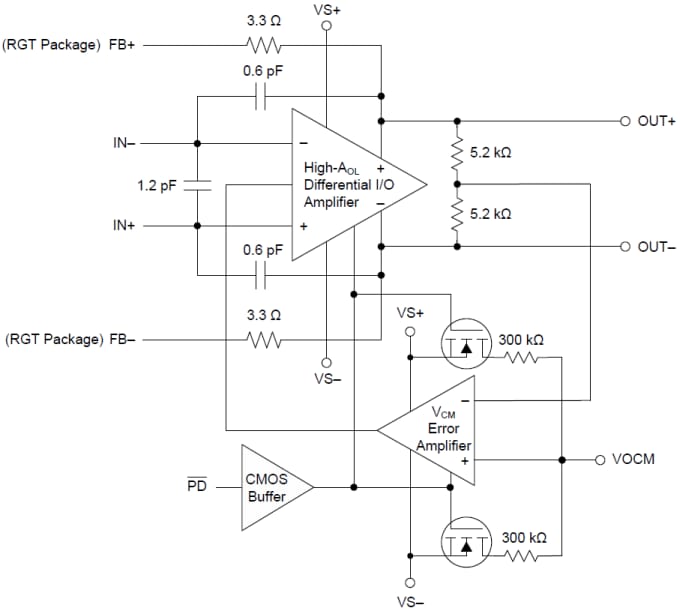
Functional Block Diagram
发布日期: 2016-10-19
| 更新日期: 2022-09-22
