Texas Instruments THS4561具有将DC耦合中央接地源信号连接到单电源差分输入ADC时所需的负轨输入。低DC误差和漂移满足新兴的高速、高分辨率逐次逼近寄存器 (SAR) 和Δ-Σ ADC输入要求。2.85V至12.6V电源范围,具有灵活的输出共模设置和较小电源裕量,可满足各种ADC输入和数模转换器 (DAC) 输出要求。
特性
- 带宽:60MHz (G=1V/V)
- 压摆率:230V/μs
- 增益带宽积:68MHz
- 电压噪声
- 1/f电压噪声角:8Hz
- 宽带噪声:4nV/√Hz (≥500Hz)
- 输入失调:±250µV(最大值)
- 漂移:±4µV/°C(最大值)
- 电源工作电压范围:2.85V至12.6V
- 电源电流:775µA
- 负轨输入(NRI)
- 轨到轨输出 (RRO)
- 超低谐波失真
- HD2:-117dBc(2VPP 、100kHz时)
- HD3:-124dBc(2VPP 、100kHz时)
- 0.01%稳定时间:90ns(2V步进)
应用
- 16位至20位、差分、SAR和Δ-Σ驱动器
- 差分有源滤波器
- 高输出摆幅PCM音频DAC输出
- 医学超声
- 电池测试机
- 功率分析仪
- THS4551的低功耗替代产品
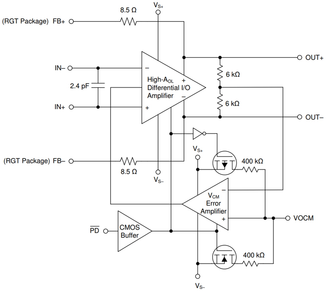
功能框图
发布日期: 2020-02-05
| 更新日期: 2024-05-15

