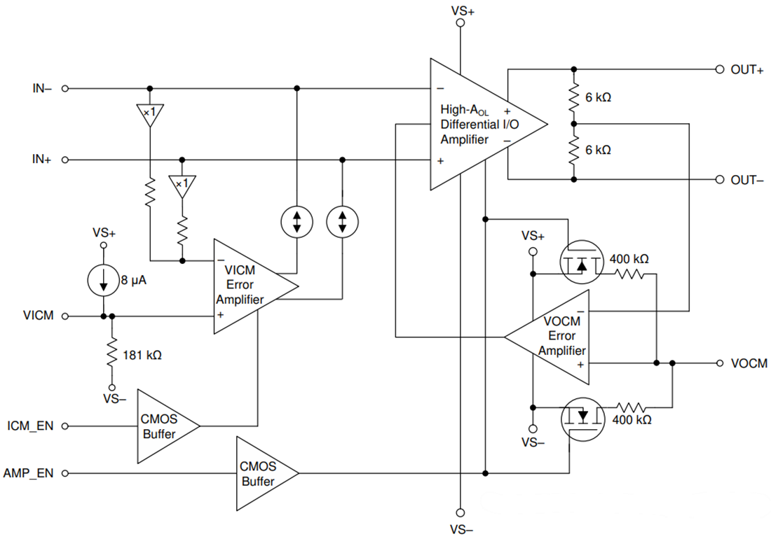
VICM环路从放大器的输入和输出摆幅合规性范围内解耦光电二极管 (PD) 上的反向偏置,从而支持设计人员尽可能提高PD反向偏置并尽可能降低PD电容。VICM环路可以禁用,从而支持Texas Instruments THS4567作为标准FDA运行。VOCM环路设置差分输出共模电压,通常设置为等于后续的ADC级共模参考电压。
特性
- 增益带宽积 (GBWP):220MHz
- 压摆率:500V/µs
- 带宽:42MHz (G = 10V/V)
- 电压噪声:2nV/√Hz
- 电源电流 (IQ):2mA
- IQ:28µA(关断)
- 轨至轨输出 (RRO)
- 高阻抗CMOS输入
- 独立输入和输出共模控制
- 禁用输入共模环路,用作标准全差分放大器 (FDA)
- 单电源电压范围:3.3V至5.5V
- 分离式电源电压范围:±1.65V至±2.75V
- 工作温度范围:-40°C至+125°C
应用
- 绝对光学编码器
- 交流驱动位置反馈
- 线性电机位置传感器
- 临床脉搏血氧仪
- 光学相干断层扫描
功能框图
发布日期: 2021-03-12
| 更新日期: 2022-03-11

