THS6232采用独特架构,可最大限度地降低静态电流,同时实现极高线性度。该放大器具有可调电流引脚(IADJ),可设置标称电流消耗以及多种偏置模式,从而在不需要放大器全面性能的情况下进一步节能。关机偏置模式可在时分复用(TDM)系统的接收模式下进一步节省功耗,同时保持较高的输出阻抗。集成的中间电源共模缓冲器无需外部元件,从而降低了系统成本并减少了电路板空间。
12V电源的宽输出摆幅为21VPP(100Ω负载),加上550mA以上的电流驱动,可实现宽动态范围,并将失真降至最低。Texas Instruments THS6232采用24引脚VQFN封装,带外露散热垫,工作温度范围为-40°C至+125°C。
特性
- 7V至40V电源范围 (VS)
- 小信号带宽为75MHz (VO =2VPP,G=5)
- 可调功率模式
- 全偏压模式:25mA
- 中间偏置模式:19.5mA
- 低偏置模式:15mA
- 超低偏置模式:10mA
- 低功耗关断模式
- IADJ引脚用于可变偏置
- SGCC HPLC 带外抑制 > 30dBc
- Band0: 49dBc
- Band1: 61dBc
- Band2: 64dBc
- Band3: 65dBc
应用
- SGCC HPLC线路驱动器
- 窄带PLC:G3、PRIME、IEEE P1901.2
- 智能电表
- 超声波流量计
- 太阳能快速关闭
- 智能照明
- 数据集中器
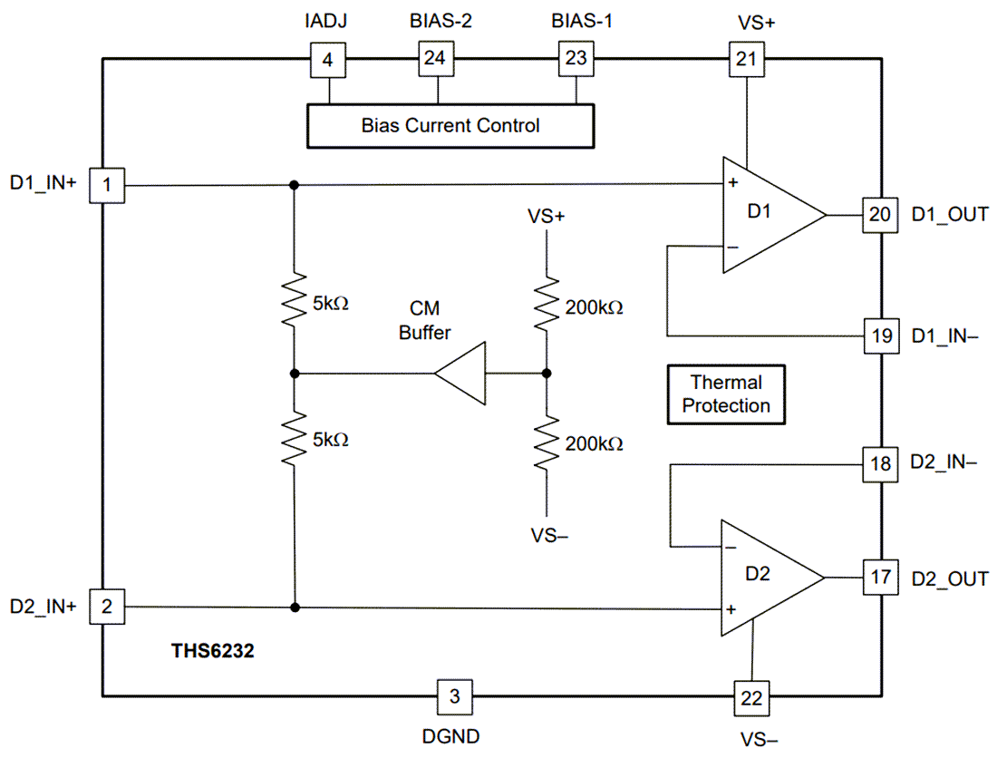
功能框图
发布日期: 2024-08-27
| 更新日期: 2024-09-04

