Texas Instruments TIC10024-Q1多开关检测接口
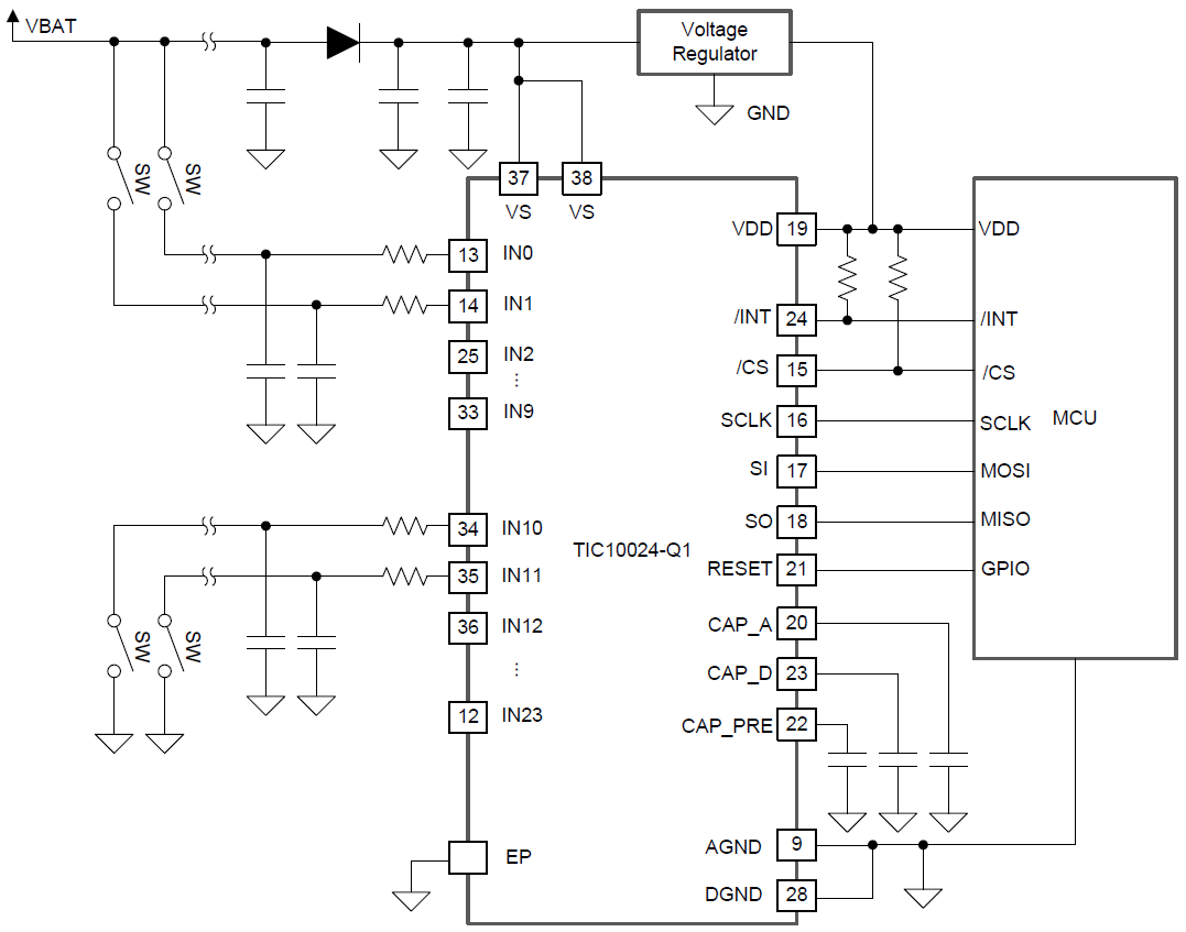
Texas Instruments TIC10024-Q1多开关检测接口 (MSDI) 设计用于检测12V汽车系统中的外部开关状态。TIC10024-Q1采用具有可调节阈值的比较器来独立于MCU监控数字开关。该器件监测24个直接开关输入(10个输入可配置)以监测接地或接电池的开关。可为每个输入编程6个独特湿性电流设置,以支持不同的应用场景。TIC10024-Q1支持所有开关输入的唤醒工作模式,无需让MCU持续工作,从而可降低系统功耗。该器件还提供集成故障检测和ESD保护功能,从而提高系统的稳健性。TIC10024-Q1支持2种工作模式:连续模式和轮询模式。在连续模式下,可连续提供湿性电流。在轮询模式下,定期打开湿性电流以根据可编程计时器对输入状态进行采样,因此显著降低了系统功耗。特性
- 符合汽车应用标准
- 具有符合AEC-Q100标准的下列特性:
- 器件温度等级1:-40°C至+125°C的环境工作温度范围
- 器件人体模型 (HBM) 静电放电 (ESD) 分类等级H2
- 器件充电器件模型 (CDM) ESD分类等级C4B
- 设计用于支持12V汽车系统,具有过压和欠压警告功能
- 监控多达24个直接开关输入(10个输入可配置),以监测连接至地面或电池的开关
- 开关输入可承受高至40V电压(负载突降情况),低至-24V电压(反极性情况)
- 6个可配置的湿性电流设置
- (0mA、1mA、2mA、5mA、10mA、15mA)
- 集成具有4个可编程阈值的比较器,用于数字开关监控
- 轮询模式下的超低工作电流
- 68µA典型值(tPOLL = 64ms,tPOLL_ACT = 128µs,所有24个输入均有效,比较器模式,所有开关均打开)
- 使用3.3V/5V串行外设接口 (SPI) 协议直接连接到MCU
- 产生中断以支持所有输入的唤醒操作
- 输入引脚上具有符合ISO-10605标准的±8kV接触放电ESD保护,带有适当的外部元件
- 38引脚TSSOP封装
应用
- 车身控制模块和网关
- 汽车照明
- 加热和制冷
- 电动座椅
- 镜子
功能框图
发布日期: 2018-05-08
| 更新日期: 2025-03-05
