Texas Instruments TIC12400/TIC12400-Q1 MSDI
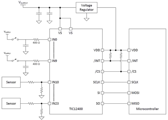
Texas Instruments TIC12400/TIC12400-Q1多开关检测接口 (MSDI) 设计用于检测外部开关状态。TIC12400/TIC12400-Q1可支持24个直接输入(10个输入可配置)以监测数字I/O开关。可为每个输入编程6个湿性电流设置,以支持不同的应用场景。TIC12400/TIC12400-Q1设有一个集成的10位ADC和一个比较器,分别用于监视多位置模拟开关和独立于MCU的数字开关。该器件支持所有开关输入的唤醒工作模式,无需让MCU持续工作,从而可降低系统功耗。TIC12400/TIC12400-Q1支持2种工作模式:连续模式和轮询模式。在连续模式下,可连续提供湿性电流。在轮询模式下,定期打开湿性电流以根据可编程计时器对输入状态进行采样,因此显著降低了系统功耗。TIC12400/TIC12400-Q1还具有各种故障检测和诊断特性,改进了系统的稳健性。TIC12400-Q1器件符合汽车应用类AEC-Q100标准。特性
- 工作电源电压 (VS) 范围为6.5V至35V,具有过压和欠压警告
- 监控多达24个直接开关输入(10个输入可配置),以监测连接至地面或电源的开关
- 开关输入可承受40V电压,反向电源电压可降至-24V
- 6个可配置的湿性电流设置:
- 0mA、1mA、2mA、5mA、10mA和15mA
- 集成10位ADC,用于监视多位置模拟开关
- 轮询模式下超低工作电流:
- 68µA典型值(tPOLL =64ms,tPOLL_ACT =128µs,所有24路输入均有效,比较器模式,所有开关均打开)
- 集成具有4个可编程阈值的比较器,用于输入监控
- 使用3.3V/5V串行外设接口 (SPI) 协议直接连接到MCU
- 产生中断以支持所有输入的唤醒操作
- 集成电源和温度传感
- 输入引脚上具有符合IEC 61000-4-2标准的±8kV接触放电ESD保护,带有适当的外部元件
- 38引脚TSSOP封装
应用
- 信号测量
- PLC、DCS和PAC
- 仪器仪表
简化示意图
发布日期: 2017-10-30
| 更新日期: 2022-07-11
