Texas Instruments TIOL111 IO-Link器件收发器
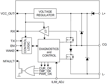
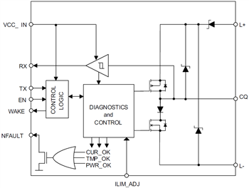
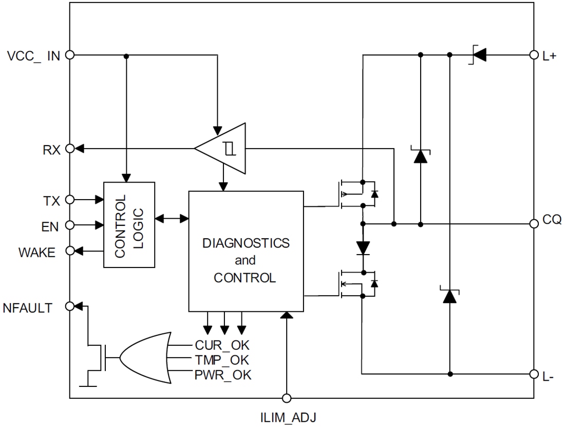
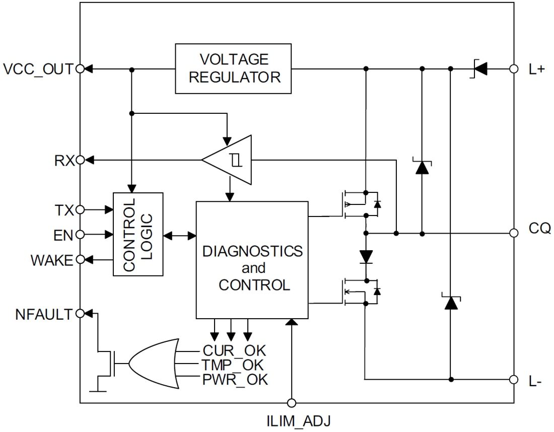
Texas Instruments TIOL111 IO-Link器件收发器采用针对工业双向点对点通信的IO-Link接口。当该器件通过一个三线制接口连接至一个IO-Link主器件时,主器件能够发起通信并与远程节点交换数据,而此时TIOL111则作为一个用于通信的完整物理层运行。这些器件能够承受高达1.2kV (500Ω) 的IEC 61000-4-5浪涌,并具有集成反向极性保护功能。利用简单的引脚可编程接口,可轻松连接控制器电路。输出电流限制可以使用外部电阻进行配置。该器件具有故障报告和内部保护功能,用于应对欠压、过流和过热情况。特性
- 电源电压:7V至36V
- PNP、NPN或IO-Link可配置输出
- IEC 61131-9 COM1、COM2和COM3数据速率支持
- 低残余电压,250mA时为1.75V
- 可配置电流限制:50mA - 350mA
- 可耐受±65V瞬变,持续时间< 100µs
- 在L+、CQ和L-上的反向极性保护高达55V
- L+和CQ上有集成式EMC保护
- IEC 61000-4-2 ESD接触放电:±16kV
- IEC 61000-4-4电气快速瞬变:±4kV
- IEC 61000-4-5浪涌:±1.2kV/500Ω
- 电感负载的快速去磁,高达1.5H
- 大电容负载驱动能力
- < 2µA CQ漏电流
- 静态电源电流:< 1.5mA
- 集成LDO选项,可实现高达20mA电流
- TIOL111:无LDO
- TIOL111-3:3.3V LDO
- TIOL111-5:5V LDO
- 过热警告和热保护
- 远程唤醒指示灯
- 故障指示灯
- 宽环境温度范围:-40°C至125°C
- 2.5mm x 3mm、10引脚VSON封装
应用
- IO-Link传感器和执行器
- 工厂自动化
- 过程自动化
Additional Resources
发布日期: 2017-09-13
| 更新日期: 2023-10-27
