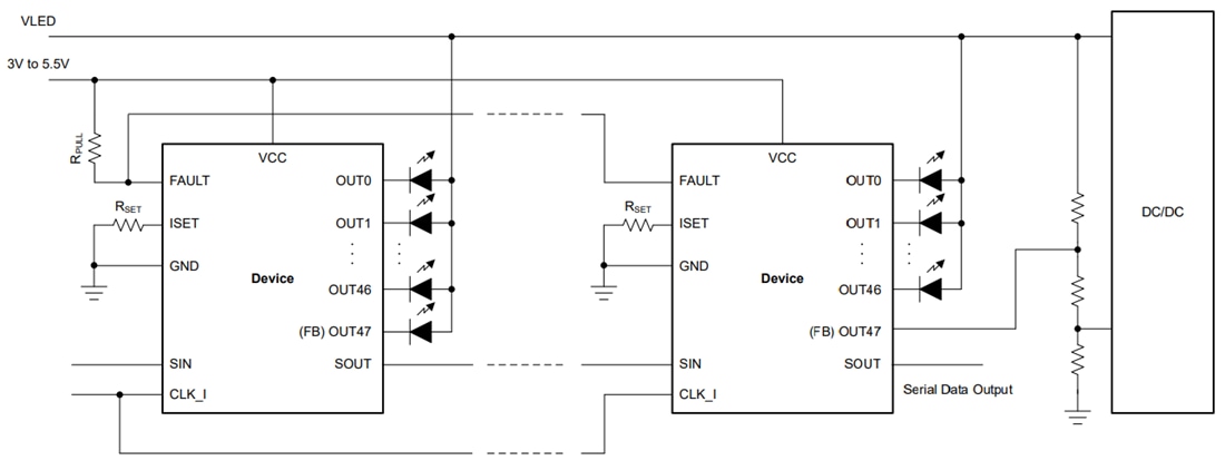
为了优化整体系统功率效率,Texas Instruments TLC69627-Q1具有自适应裕量电压控制 (AHVC) 方案,可优化每个通道和设备之间的裕量电压。只有菊花链最后一个设备的OUT47引脚必须编程为FB引脚,以优化DC/DC的LED电源电压。
特性
- 符合汽车应用类AEC-Q100标准
- 1级:-40°C至+125°C环境工作温度范围
- 设备HBM分类等级H1C
- 器件CDM分类等级:C4B
- 具备功能安全能力,可提供有助于功能安全系统设计的文件
- 48个集成电流吸收器
- 可编程16位PWM/混合调光
- 可编程7位模拟点校正 (DC)
- 最大输出电流/电压:60mA/16V
- 集成33MHz振荡器
- 16位PWM输出(500Hz时)
- > 20kHz刷新率,具有增强频谱 (ES) PWM
- 高速通信
- 串行外设接口 (SPI)
- 数据传输速率高达17 Mbps
- 功率效率优化
- 自适应裕量电压控制 (AHVC)
- 设备省电模式 (PSM)
- EMI抑制
- 接口:可编程缓冲器驱动能力
- 电流吸收器:相移/扩频
- 保护和诊断
- Led:开路/短路检测/健康检查
- 电流吸收器:相邻引脚短路/健康检查
- 接口:CRC/命令错误/超时错误
- 设备:欠压/ISET超出范围/热关断
应用
- 汽车中央信息显示屏
- 汽车仪表显示器
- 汽车平视显示器
简化原理图
发布日期: 2025-05-13
| 更新日期: 2025-09-19

