Texas Instruments TLIN1022-Q1/TLIN2022-Q1双路LIN收发器
Texas Instruments TLIN1022-Q1/TLIN2022-Q1双本地互连网络 (LIN) 收发器是一款物理层收发器,集成了唤醒和保护功能。每个器件符合LIN 2.0、LIN 2.1、LIN 2.2、LIN 2.2A和ISO/DIS 17987-4.2标准。LIN是一根单线制双向总线,通常用于低速车载网络,数据传输速率高达20kbps。TLIN1022-Q1/TLIN2022-Q1设计用于支持12V (TLIN1022-Q1) 或24V (TLIN2022-Q1) 应用,工作电压宽,具有额外总线故障保护。LIN接收器支持数据传输速率高达100kbps的内联编程应用。TLIN1022-Q1/TLIN2022-Q1使用一个可降低电磁辐射 (EME) 的限流波形整形驱动器将TXD输入上的LIN协议数据流转化为LIN总线信号。接收器将数据流转换为逻辑电平信号,此信号通过开漏RXD引脚发送到微处理器。使用允许通过LIN总线或引脚唤醒的睡眠模式可实现超低电流消耗。The LIN receiver supports data rates up to 100kbps for in-line programming. The Texas Instruments TLIN1022-Q1/TLIN2022-Q1 converts the LIN protocol data stream on the TXD input into a LIN bus signal using a current-limited wave-shaping driver, which reduces electromagnetic emissions (EME). The receiver converts the data stream to logic-level signals sent to the microprocessor through the open-drain RXD pin. Ultra-low current consumption is possible using the sleep mode, which allows wake-up via LIN bus or pin.
特性
- 符合汽车应用类AEC-Q100标准
- 器件温度:−40°C至125°C(环境)
- 器件HBM认证等级:±8kV
- 器件CDM认证等级:±1.5kV
- 符合LIN 2.0、LIN 2.1、LIN 2.2、LIN 2.2A和ISO/DIS 17987–4.2标准
- 符合LIN的SAEJ2602推荐实践的要求
- 支持12V (TLIN1022-Q1) 或24V (TLIN2022-Q1) 电池应用
- LIN传输数据速率高达20kbps
- 宽工作范围
- 电源电压:4V至36V (TLIN1022-Q1)
- 电源电压:4V至45V (TLIN2022-Q1)
- ±45V (TLIN1022-Q1) 或58V (TLIN2022-Q1) LIN总线故障保护
- 睡眠模式:超低电流消耗支持以下类型的唤醒事件:
- LIN总线
- 通过EN引脚的本地唤醒
- 上电/断电无毛刺脉冲运行
- 保护特性
- VSUP欠压保护
- TXD主显性超时保护 (DTO)
- 热关断保护
- 系统级未驱动节点或接地断开故障保护
- 可采用SOIC (14) 封装和无引线VSON (14) 封装,具有改进的自动光学检测 (AOI) 功能
应用
- 车身电子产品和照明
- 混合、电动和动力总成系统
- 信息娱乐与仪表板
- 家用电器
数据手册
视频
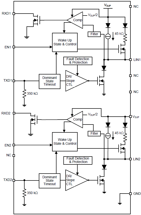
功能框图
发布日期: 2018-06-29
| 更新日期: 2023-03-09
