TI TLIN1022A-Q1双路LIN收发器使用一个可降低电磁辐射 (EME) 的限流波形整形驱动器将TXD输入上的LIN协议数据流转化为LIN总线信号。LIN接收器支持数据传输速率高达100kbps,适用于传输速度更快的内联编程应用。接收器将数据流转换为逻辑电平信号,此信号通过开漏RXD引脚发送到微处理器。使用允许通过LIN总线或EN引脚唤醒的睡眠模式可实现超低电流消耗。
TLIN1022A-Q1采用SOIC-14封装和无引线VSON-14封装(带可湿性侧翼)。
特性
- 符合汽车应用类AEC-Q100标准(一级)
- 符合LIN 2.0、LIN 2.1、LIN 2.2、LIN 2.2A和ISO/DIS 17987–4电气物理层 (EPL) 规范
- 符合汽车应用类SAE J2602-1 LIN网络标准
- 支持功能安全
- 可提供文档,协助功能安全系统设计
- 宽工作电源电压范围:4V至36V
- 睡眠模式:超低电流消耗支持以下类型的唤醒事件:
- LIN总线唤醒
- 通过EN引脚的本地唤醒
- 支持12V电池应用
- LIN传输数据速率高达20kbps
- LIN接收数据速率高达100kbps
- LIN总线和RXD输出上电和断电无毛刺脉冲运行
- 保护特性:
- ±45V LIN总线故障容限
- VSUP欠压保护
- TXD主显性超时保护 (DTO)
- 热关断保护
- 系统级未驱动节点或接地断开故障保护
- 采用SOIC (14) 封装和无引线VSON (14) 封装(带可湿性侧翼)
应用
- 车身电子产品和照明
- 混合电动汽车和动力总成系统
- 信息娱乐与仪表板
- 家用电器
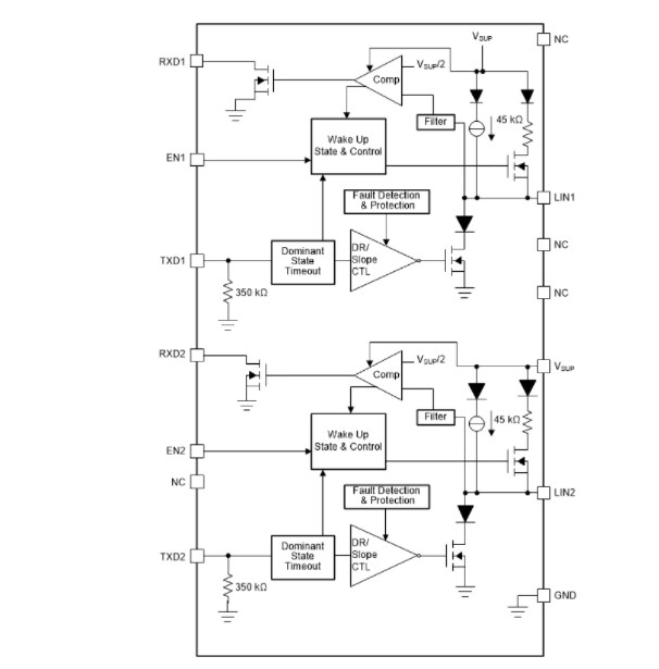
框图
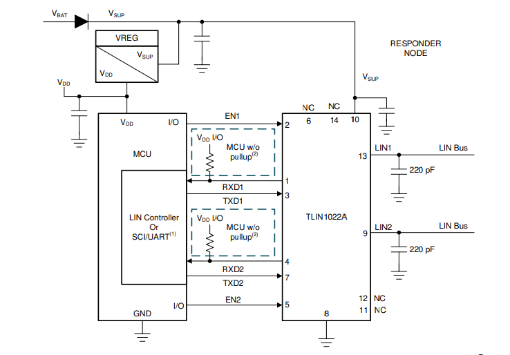
指挥者模式简化示意图
响应者模式简化示意图
发布日期: 2021-07-13
| 更新日期: 2022-03-11

