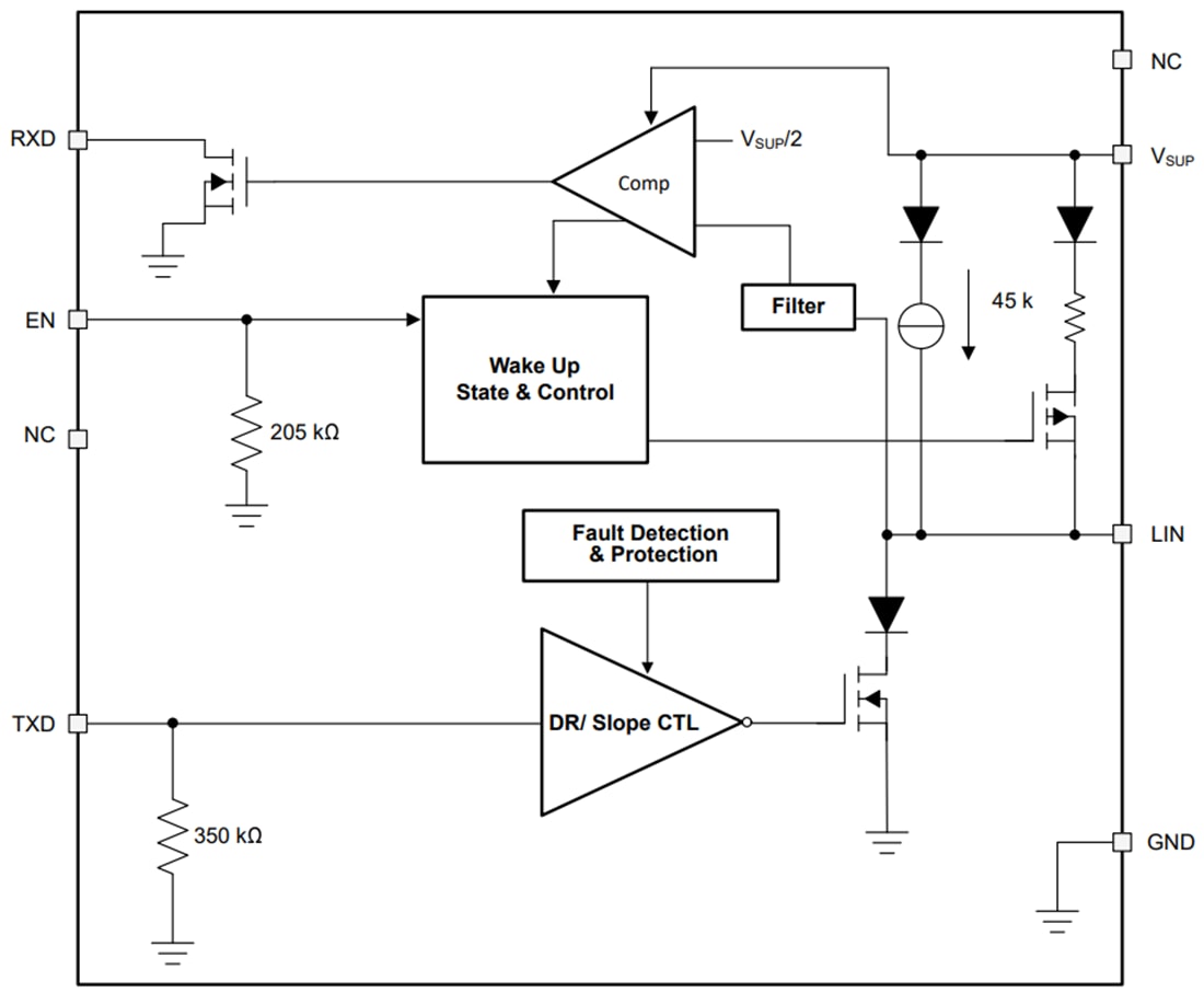
LIN接收器支持数据传输速率高达100kbps,适用于传输速度更快的内联编程应用。Texas Instruments TLIN1027-Q1/TLIN2027-Q1使用一个可降低电磁辐射 (EME) 的限流波形整形驱动器将TXD输入上的数据流转换为LIN总线信号。接收器将数据流转换为逻辑电平信号,此信号通过开漏RXD引脚发送到微处理器。使用允许通过LIN总线或EN引脚唤醒的睡眠模式可实现超低电流消耗。
特性
- 符合汽车应用类AEC-Q100标准
- 温度等级1 TA:–40°C至125°C
- 器件HBM认证等级:±8kV
- 器件CDM认证等级:±1.5kV
- 兼容LIN 2.0、LIN 2.1、LIN 2.2、LIN 2.2 A和ISO/DIS 17987–4.2(参见开关特性)
- 兼容SAE J2602 LIN推荐实践
- 支持ISO 9141 (K-Line)
- 支持12V (TLIN1027-Q1) 和24V (TLIN2027-Q1) 应用
- LIN传输数据速率高达20kbps
- 宽工作范围
- 电源电压:4V至36V
- ±45V LIN总线故障保护
- 睡眠模式:超低电流消耗支持以下类型的唤醒事件:
- LIN总线唤醒
- 通过EN引脚的本地唤醒
- 无显性状态超时
- 上电和断电无毛刺脉冲运行
- 保护特性
- VSUP欠压保护
- 热关断保护
- 系统级未驱动节点或接地断开故障保护
- 可采用SOIC (8) 封装和无引线VSON (8) 封装,具有改进的自动光学检测 (AOI) 功能
应用
- 车身电子产品和照明
- 信息娱乐与仪表板
- 混合电动汽车和动力总成系统
- 被动安全
- 家用电器
功能框图
发布日期: 2021-01-07
| 更新日期: 2022-03-11

