LIN接收器支持数据传输速率高达100kbps,适用于传输速度更快的内联编程应用。Texas Instruments TLIN2029A-Q1使用一个可降低电磁辐射 (EME) 的限流波形整形驱动器将TXD输入上的数据流转换为LIN总线信号。接收器将数据流转换为逻辑电平信号,此信号通过开漏RXD引脚发送到微处理器。使用允许通过LIN总线或EN引脚唤醒的睡眠模式可实现超低电流消耗。
特性
- 符合汽车应用类AEC-Q100标准(一级)
- 符合LIN 2.0、LIN 2.1、LIN 2.2、LIN 2.2A和ISO/DIS 17987–4电气物理层 (EPL) 规范
- 符合汽车应用类SAE J2602-1 LIN网络标准
- 支持功能安全
- 可提供文档,协助功能安全系统设计
- 支持12V和24V应用
- LIN传输数据速率高达20kbps
- LIN接收数据速率高达100kbps
- 宽工作电源电压范围:4V至48V
- 睡眠模式:超低电流消耗支持以下类型的唤醒事件:
- LIN总线唤醒
- 通过EN引脚的本地唤醒
- LIN总线和RXD输出上电和断电无毛刺脉冲运行
- 保护特性
- ±60V LIN总线故障容限
- VSUP欠压保护
- TXD主显性超时保护 (DTO)
- 热关断保护
- 系统级未驱动节点或接地断开故障保护
- 采用SOIC (8) 和无引线VSON (8) 封装,带可湿性侧翼
应用
- 车身电子产品和照明
- 信息娱乐与仪表板
- 混合电动汽车和动力总成系统
- 被动安全
- 家用电器
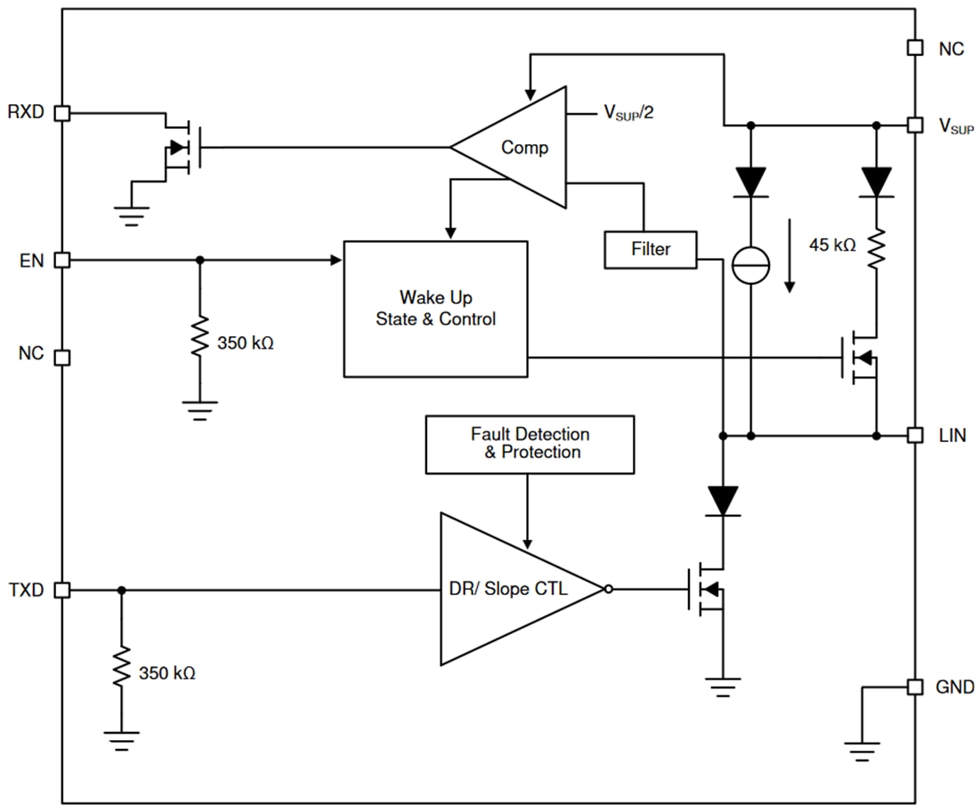
功能框图
发布日期: 2021-04-16
| 更新日期: 2025-03-05

