该器件的LIN接收器支持数据传输速率高达100kbps的下线编程应用。TLIN2441-Q1可将TXD输入上的LIN协议数据流转换为LIN总线信号,接收器将数据流转化为逻辑电平信号,此信号通过开漏RXD引脚发送到微处理器。
TLIN2441-Q1提供3.3V或5V电压轨,电流高达70mA,可为微处理器、传感器或其他器件供电,从而降低系统复杂性。TLIN2441x-Q1设有经过优化的限流波形整形驱动器,可降低电磁辐射 (EME)。TLIN2441x-Q1器件符合车载应用类AEC-Q100标准,工作温度范围为–40°C至125°C TA。
特性
- 符合AEC Q100车载应用标准
- 温度等级1(–40°C至125°C TA)
- 符合本地互联网络 (LIN) 物理层规范ISO/DIS 17987–4.2,并符合适用于LIN的SAEJ2602推荐实践要求
- 宽工作范围
- 电源电压:5.5V至36V
- ±58V LIN总线故障保护
- 支持3.3V (TLIN24413-Q1) 或5V (TLIN24415-Q1) 的LDO输出
- 睡眠模式:超低电流消耗支持以下类型的唤醒事件:
- LIN总线唤醒
- 通过EN引脚的本地唤醒
- 通过唤醒引脚的本地唤醒
- 上电/断电无毛刺脉冲运行
- 支持12V应用和24V应用
- 可以由引脚或串行外设接口SPI配置的集成式看门狗监控器
- 保护特性:
- ESD保护
- VSUP欠压保护
- TXD显性超时 (DTO) 保护
- 热关断保护
- 系统级未驱动节点或接地断开故障保护
- VCC电源,在85°C时为70mA、24VSUP
- 采用无引线VSON (14) 封装,具有改进的自动光学检查 (AOI) 功能
应用
- 车身电子产品和照明
- 混合、电动和动力总成系统
- 信息娱乐与仪表板
- 家用电器
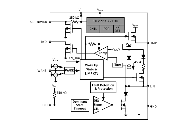
功能框图
发布日期: 2019-05-21
| 更新日期: 2025-03-10

