Texas Instruments TLIN4029A-Q1汽车级LIN收发器
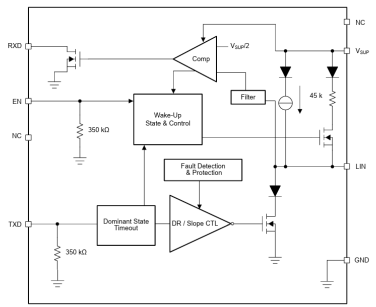
Texas Instruments TLIN4029A-Q1汽车级本地互连网络 (LIN) 收发器具有显性状态超时和扩展故障保护功能。此系列设备是一款物理层收发器,集成了唤醒和保护功能。 TLIN4029A-Q1收发器符合LIN 2.0、LIN 2.1、LIN 2.2、LIN 2.2A和ISO 17987–4标准。此系列LIN收发器旨在为12V LIN和24V LIN应用提供支持,具有更宽的工作电压范围和扩展的±70V总线故障保护范围。TLIN4029A-Q1还包括欠压检测、过热关断保护和接地失效保护。此系列TLIN4029A-Q1设备符合汽车应用类AEC-Q100标准。TLIN4029A-Q1设备非常适合用于车身电子设备和照明、信息娱乐系统和组合仪表、混合动力电动汽车和动力传动系统以及被动安全。特性
- 符合汽车应用类AEC-Q100标准
- 符合LIN 2.0、LIN 2.1、LIN 2.2、LIN 2.2 A和ISO 17987–4电气物理层 (EPL) 规范
- 符合汽车应用类SAE J2602-1 LIN网络标准
- 支持功能安全
- 可提供协助功能安全系统设计的文档
- 支持12V LIN和24V LIN应用
- 扩展的总线故障保护范围支持48V系统
- LIN传输数据速率高达20kbps
- LIN接收数据速率高达100kbps
- 宽工作电源电压范围:4 V至48 V
- 睡眠模式:超低电流消耗支持以下类型的唤醒事件:
- LIN总线
- 通过EN引脚的本地唤醒
- LIN总线和RXD输出上电和断电无毛刺脉冲运行
- 保护特性:
- ±70 V LIN总线故障容限
- VSUP欠压保护
- TXD主导超时保护 (DTO)
- 热关断保护
- 系统级未驱动节点或接地断开故障保护
- 采用SOIC (8) 和无引线VSON (8) 封装,带可湿性侧翼
应用
- 车身电子产品和照明
- 信息娱乐与仪表板
- 混合电动汽车和动力总成系统
- 被动安全
- 家用电器
方框图
发布日期: 2026-01-09
| 更新日期: 2026-02-18
