Texas Instruments TLINx021-Q1/TLINx021A-Q1 LIN收发器
Texas Instruments TLINx021-Q1/TLINx021A-Q1本地互连网络 (LIN) 收发器是支持汽车车载网络的低速通用异步收发器 (UART) 通信协议。TLINx021-Q1/TLINx021A-Q1发射器支持高达20 kbps的数据传输速率,其接收器支持数据传输速率高达100 kbps的更快行尾编程应用。TLINx021-Q1/TLINx021A-Q1通过TXD引脚控制LIN总线的状态,并在其开漏RXD输出引脚上报告总线的状态。每个器件均设有限流波形整形驱动器,从而降低电磁辐射 (EME)。Texas Instruments TLIN1021-Q1/TLIN1021A-Q1设计用于支持12V应用;TLIN2021-Q1设计用于支持24V应用。每个器件均支持宽输入电压工作范围和低功耗睡眠模式。TLIN-x021-Q1/TLINx021A-Q1支持通过LIN唤醒、WAKE引脚或EN引脚从低功耗模式唤醒。这两个器件都可以通过输出引脚选择性地启用节点上可能存在的各种电源,从而在整个系统级别减少电池电流消耗。
特性
- 符合汽车应用类AEC-Q100标准
- 符合LIN 2.0、LIN 2.1、LIN 2.2、LIN 2.2A和ISO 17987–4电气物理层 (EPL) 规范
- 符合汽车应用SAE J2602-1 LIN网络标准和汽车应用一致性测试SAE J2602-2 LIN网络标准
- 支持12V和24V应用
- 宽输入工作电压范围
- VSUP 范围:4.5V到45V
- LIN传输数据速率高达20kbps
- LIN接收数据速率高达100kbps
- 工作模式
- 正常模式
- 低功耗待机模式
- 低功率睡眠模式
- 支持低功耗模式唤醒,具有源识别功能
- 通过LIN总线远程唤醒
- 通过WAKE引脚实现本地唤醒
- 通过EN引脚本地唤醒
- 支持5V容限输入电平
- 集成45kΩ LIN上拉电阻器
- 使用INH引脚控制系统级功率
- LIN总线和RXD输出上电/断电无毛刺脉冲运行
- 保护特性
- ±60 V LIN总线故障容限
- 58 V负载突降支持
- IEC ESD保护
- VSUP输入欠压保护
- TXD显性状态超时
- 热关断
- 系统级未驱动节点或接地断开故障保护
- 结温范围:-40ºC至150ºC
- 采用SOIC(8)、SOT23(8)和VSON(8)封装,提高了自动光学检测(AOI)能力
应用
- 车身电子设备和照明
- 信息娱乐与仪表板
- 混合动力汽车 (HEV) 和动力传动系统
- 被动安全
- 家用电器
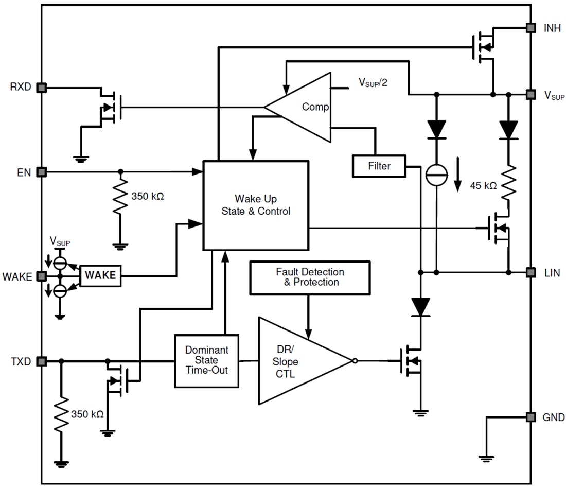
功能框图
发布日期: 2020-02-05
| 更新日期: 2025-05-13
