Texas Instruments TLVx313/TLVx313-Q1低功耗运算放大器
Texas Instruments TLVx313/TLVx313-Q1低功耗运算放大器是单、双和四通道精密运算放大器,不仅功耗低,而且性能良好。因此,TLVx313/TLVx313-Q1适合广泛的应用,例如可穿戴设备、公用事业仪表计量、楼宇自动化、点钞机等。这些器件具有轨到轨输入和输出 (RRIO) 摆幅、低静态电流、宽带宽和低噪声等特性。TLVx313/TLVx313-Q1非常适合需要在成本和性能之间实现良好平衡的各种应用。低输入偏置电流支持在具有兆欧级源阻抗的应用中使用这些器件。TLVx313-Q1器件符合汽车应用类AEC-Q100认证。特性
- Precision amplifier for cost-sensitive systems
- 65µA/ch low IQ
- 1.8V to 5.5V wide supply range
- 26nV/√Hz at 1kHz low noise
- 1MHz gain bandwidth
- Rail-to-rail input/output
- 1pA low input bias current
- 0.75mV low offset voltage
- Unity-gain stable
- Internal RF/EMI filter
- –40°C to +125°C extended temperature range
应用
- Medical and healthcare
- Fitness and wearable electronics
- Utility metering (heat, water, energy)
- Building automation equipment
- Currency counters
Datasheets
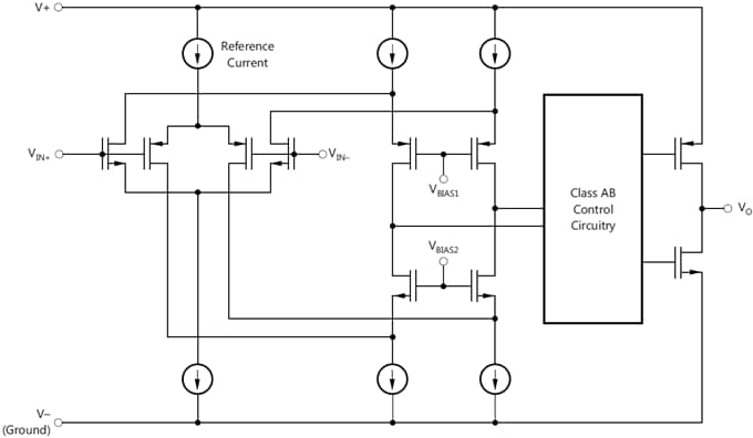
Block Diagram
发布日期: 2016-08-26
| 更新日期: 2025-02-05
