特性
- 符合汽车应用标准
- 具有符合AEC-Q100标准的下列特性:
- 器件温度1级:TA -40°C至+125°C的环境工作温度范围
- 器件人体模型 (HBM) 静电放电 (ESD) 分类等级1C
- 器件充电器件模型 (CDM) ESD分类等级C3
- 单位增益带宽:250MHz
- 宽带宽:100MHz GBW
- 高压摆率:150V/µs
- 低噪声:7.5nV√Hz
- 轨到轨I/O
- 高输出电流:>100mA
- 出色的视频性能
- 差分增益:0.02%,相位差:0.09°
- 0.1dB增益平坦度:40MHz
- 低输入偏置电流:3pA
- 静态电流:5.2mA
- 热关断
- 电源范围:2.5V至5.5V
应用
- 电流检测放大器
- 逆变器和电机控制
- 发动机管理
- 电池管理
- 导航与无线电系统
- 尿素含量和浓度传感器
- 盲点检测
- 中短程雷达
- 环视和倒车摄像头视频处理
- 汽车SAR ADC驱动器,用于传动系传感器系统
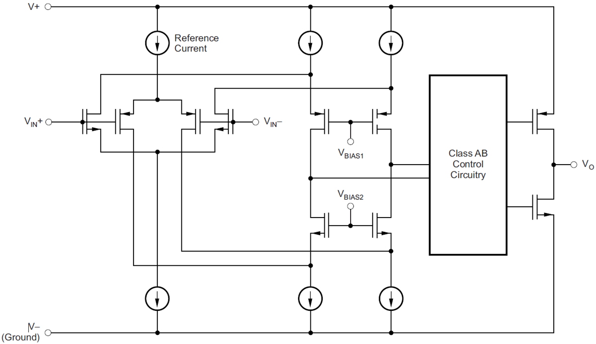
功能框图
发布日期: 2018-04-27
| 更新日期: 2022-12-08

