特性
- 评估具有800-ps传播延迟的比较器性能
- 能够通过多种测量方法测量输出(SMA,有源探头)
- 低传播延迟
- 低过驱色散
- 高切换频率
- 窄脉冲宽度检测能力
- LVDS输出
- 低输入偏置电压
- RTE封装16引脚WQFN
规范
- 电源电压范围:+2.4V至+5.5V
- 输入共模电压范围 (VEE -0.2V) 至 (VCCI+0.2V)
套件内容
- 1 x TLV3607EVM
- 4个跳线盖
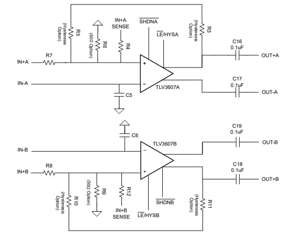
框图
PCB布局
发布日期: 2023-08-09
| 更新日期: 2023-08-17

