TLV6002-Q1提供可靠的设计特性,为电路设计人员带来了便利。这些设计特性包括单位增益稳定(电容性负载高达150pF),集成RF/EMI抑制滤波器,过驱条件下不会出现反相并且具有高静电放电 (ESD) 保护功能(4kV HBM)。这些器件优化用于在低至+1.8V (±0.9V)到高达+5.5V (±2.75V)的电压范围内操作,额定温度范围宽广:–40°C-+125°C。TLV600x-Q1器件符合汽车应用类AEC-Q100标准,例如信息娱乐、发动机控制单元以及汽车照明。
特性
- 符合汽车应用类AEC-Q100标准
- 器件温度等级1:-40°C至+125°C,TA
- 器件人体模型 (HBM) 静电放电 (ESD) 分类等级3A
- 器件充电器件模型 (CDM) ESD分类等级C6
- 面向成本敏感型系统的通用放大器
- 电源电压范围:1.8V至5.5V
- 增益带宽:1MHz
- 低静态电流:75µA/通道
- 轨到轨输入和输出
- 低偏移电压:0.75mV
- 单位增益稳定
- 输入电压噪声密度:28nV/√Hz(1kHz时)
- 内部RF和EMI滤波器
- 扩展温度范围:–40°C至125°C
应用
- 优化用于AEC-Q100 1级应用
- 电动汽车逆变器
- 信息娱乐
- 被动安全
- 车身电子产品和照明
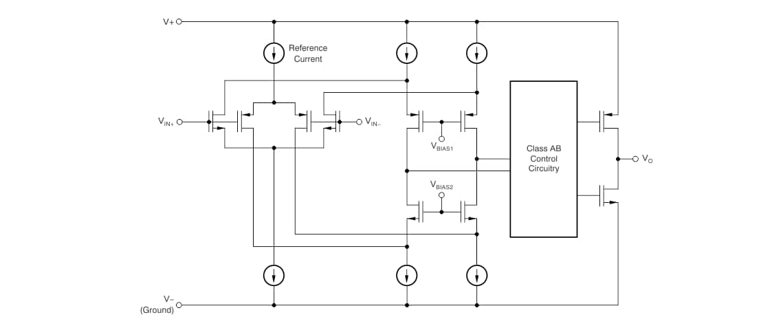
框图
发布日期: 2019-02-20
| 更新日期: 2025-03-10

