Texas Instruments TLV6741低功率运算放大器
Texas Instruments TLV6741低功率运算放大器(运放)是一款通用CMOS运算放大器,噪声低至3.7nV/√Hz,宽带宽至10MHz TLV6741噪声低,带宽宽,适合需要在成本和性能之间实现良好平衡的各种应用。此外,器件的输入偏置电流支持源阻抗高的应用。TLV6741采用稳健的设计,方便电路设计人员使用。这是由于它具有单位增益稳定的集成RFI/EMI抑制滤波器,在过驱条件下不会出现反相并且具有高静电放电 (ESD) 保护(1kV 人体模型 (HBM))。此外,电阻性开环输出阻抗使其在更高容性负载情况下轻松实现稳定。特性
- 低宽带噪声:3.7nV/√Hz
- 增益带宽:10MHz
- 低输入偏置电流:10pA
- 低失调电压:0.15mV
- 轨到轨输出
- 单位增益稳定
- 低IQ:890µA/ch
- 微型尺寸封装:SC70 (DCK)
- 宽电源范围:2.25V至5.5V
- ESD保护:±3000V (HBM)
应用
- 便携式硬盘驱动器
- 可穿戴消费类应用
- 光电二极管放大器
- ADC输入驱动器放大器
- 精密传感器前端
- 无线计量
- 手持式测试设备
- 测试与测量设备
- 有源滤波器
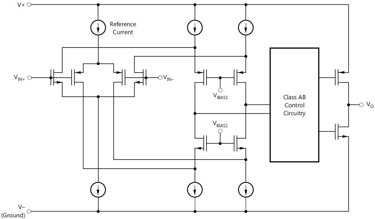
功能框图
发布日期: 2018-04-27
| 更新日期: 2025-04-28
