Texas Instruments TLV703低压差线性稳压器

Texas Instruments TLV703低压差 (LDO) 线性稳压器是低静态电流器件,具有出色的线性和负载瞬态性能。这些LDO设计用于功率敏感应用。一个精密带隙和误差放大器提供2%的总体精度。该系列器件具有低输出噪声、非常高端电源抑制比 (PSRR) 和低压降,因而很适合许多电池供电的手持设备。所有器件版本都具有热关断和电流限制,以确保安全。这些器件非常稳定,有效输出电容仅为0.1µF,因此能够使用具有较高偏置电压和温度降额的高性价比电容器。这些器件调节到指定精度,无输出负载。

特性

  • 超低压差
    • 37mV(IOUT=50mA,VOUT=2.8V时)
    • 75mV(IOUT=100mA,VOUT=2.8V时)
    • 220mV,(IOUT=mA,VOUT=2.8V时)
  • 精度:2%
  • 低IQ :35μA
  • 固定输出电压组合:1.2V至4.8V
  • 高PSRR:1kHz时为68dB
  • 稳定,0.1µF有效电容
  • 热关断和过流保护
  • 封装:5引脚SOT-23

应用

  • 无线手持设备
  • 智能手机
  • ZigBee®网络
  • 蓝牙®设备
  • 锂离子电池供电的手持产品
  • WLAN和其他PC附加卡

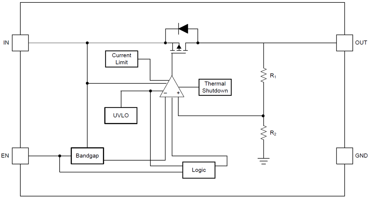
功能框图

框图 - Texas Instruments TLV703低压差线性稳压器
发布日期: 2018-04-27 | 更新日期: 2022-12-09